Účtovníctvo
Úvod
V module Účtovníctvo sú zhromaždené funkcie:
- výpočet Priznania k dani z pridanej hodnoty, Kontrolného a Súhrnného výkazu,
- výpočet Dane z motorových vozidiel,
- vytváranie interných dokladov,
- zostavovanie účtovného rozvrhu,
- zostavovanie účtovných súvzťažností,
- spracovávanie účtovných dokladov v denníku,
- kontroly zaúčtovania,
- vyhodnotenie hlavnej knihy,
- vyhodnocovanie ekonomických analýz,
- precenenie k súvahovému dňu,
- uzatváranie a otváranie účtovných kníh.

Obr.: Stromové menu modulu Účtovníctvo.

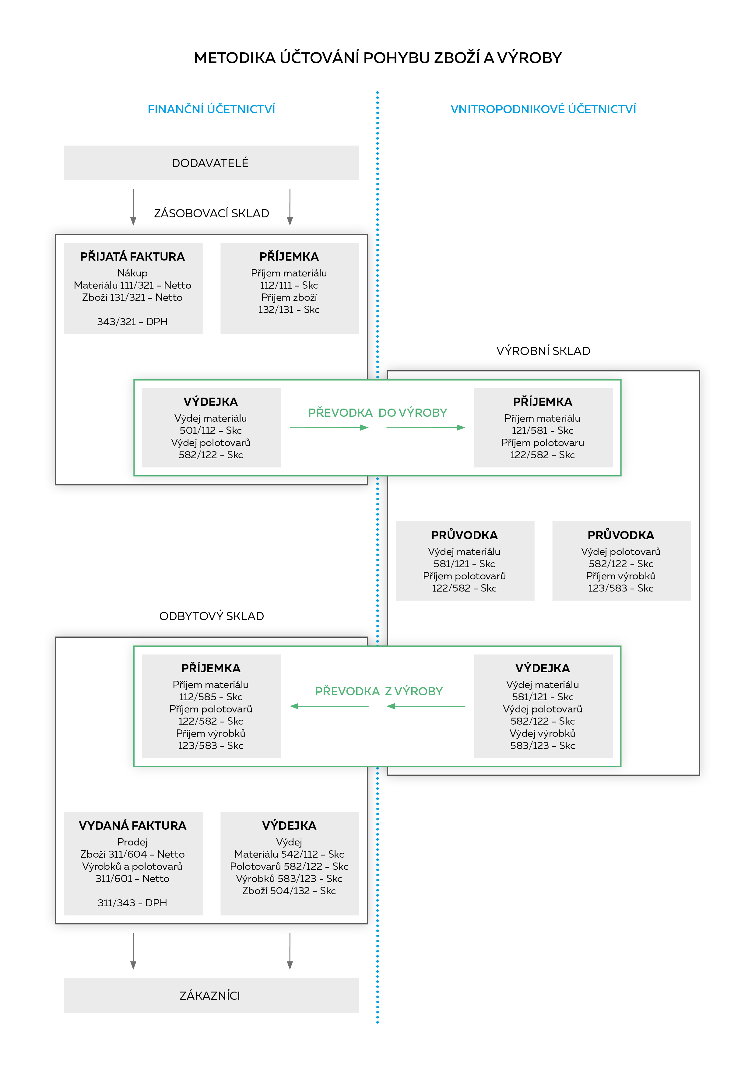
Obr.: Schéma účtovanie pohybu tovaru a výroby