Účetnictví
Úvod
V modulu Účetnictví jsou shromážděny funkce:
- výpočet Přiznání k dani z přidané hodnoty, Kontrolního a Souhrnného hlášení,
- výpočet Silniční daně,
- vytváření interních dokladů,
- sestavování účetního rozvrhu,
- sestavování účetních souvztažností,
- zpracovávání účetních dokladů v deníku,
- časové rozlišení nákladů a výnosů,
- kontroly zaúčtování,
- vyhodnocení hlavní knihy,
- vyhodnocování ekonomických analýz,
- přecenění k rozvahovému dni,
- vytváření opravných položek k pohledávkám,
- uzavírání a otvírání účetních knih.

Obr.: Stromové menu modulu Účetnictví.

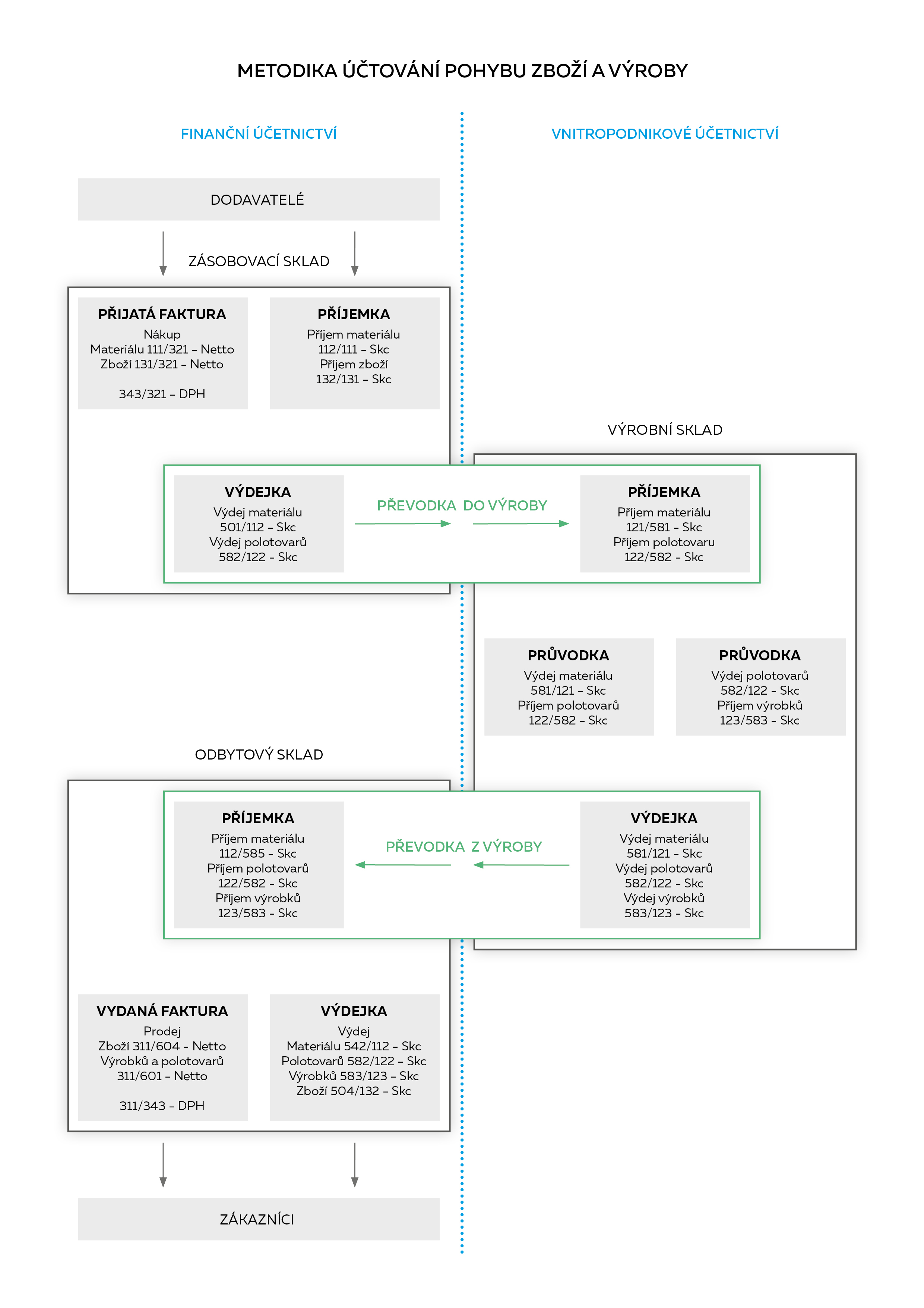
Obr.: Schéma účtování pohybu zboží a výroby