Obchodní zásilky
Modul Obchodní zásilky slouží k evidenci balíků, zásilek a svozů uskutečňovaných prostřednictvím veřejných dopravců (např. PPL, DHL), případně jiným způsobem např. vnitropodnikově.
Knihy zásilkových služeb
V Knihách zásilkových služeb nastavujeme evidenci jednotlivých knih pro zásilky a svozy.

Obr.: Kniha Knihy zásilkových služeb
Popis práce s knihami, princip nastavení naleznete v kapitole Správce / Správa knih.

Obr.: Knihy zásilkových služeb - záložka Kniha detail
Výchozí nastavení

Obr.: Knihy zásilkových služeb - Výchozí nastavení
Popis polí:
Pobočka |
Pobočka vlastní firmy. Adresa z vybrané pobočky bude naplněna jako adresa odesílatele při vytváření zásilek v této knize. |
Svozy - pouze zásilky se stejným dopravcem |
Ano: Na svoz lze zařadit pouze zásilky se stejným dopravcem jako je zadán na svozu. Ne: Shoda mezi dopravcem svozu a dopravcem zásilky není kontrolována. |
Do tabulky Definice služeb zařazujeme požadované služby zásilek z knihy Služby zásilek. Při vytváření kódů pro zásilky (balíky) pak systém hledá mezi těmito službami vhodnou službu pro číslování. Novou položku (službu) vkládáme ve Změně pomocí klávesy Insert.
Služby zásilky
Kniha Služby zásilky slouží pro nastavení vlastního číslování zásilek, respektive balíků. Číslováním se zde rozumí nastavení čísla přiděleného dopravcem pro kombinaci Stát - Způsob dopravy - Způsob platby. Právě pro tuto kombinaci v mnohých případech poskytují dopravci číslovací intervaly. V případech, že číslovací interval není přidělen pro konkrétní stát, způsob dopravy či způsob platby (je obecný nebo reflektuje jen některý z elementů), pak lze zadání služby zásilky nastavit tak, aby se příslušný prvek nebral při hledání vhodné služby pro číslování zásilek v potaz. A to tak, že:
- pole Stát ponecháme prázdné;
- do pole Způsob dopravy vyplníme "-" (pomlčku);
- do pole Způsob platby vyplníme "-" (pomlčku).
Přidělené číslo se skládá z pevné části (tzv. prefix) a měnící se části, která nabývá hodnot s každou další zásilkou.
Záznam vytvořený v této knize je nutné poté přidělit konkrétní Knize zásilkových služeb, ve které bude prováděna evidence zásilek. Vytvořenou službu přiřadíme konkrétní nadefinované knize na záložce 3-Definice služeb. Při vytváření kódů pro zásilku (balíky) se poté mezi službami přiřazenými do dané knihy hledá vhodná služba pro číslování (viz pravidlo kombinace Stát - Způsob dopravy - Způsob platby výše).
Pokud si nepřejeme danou službu již dále využívat, můžeme daný záznam potvrdit, nebo jej z Knihy zásilkových služeb smazat.

Obr.: Kniha Služby zásilky
Základní údaje
Na záložce Základní údaje jsou uvedeny veškeré údaje potřebné pro správné nastavení číslování zásilek, respektive balíků. Uživatel vždy vychází z informací a hodnot přidělených konkrétním dopravcem.

Obr.: Služby zásilky - Základní údaje
Popis polí:
Typ zásilky |
Pomocí typu určujeme, zda bude docházet k číslování zásilek nebo balíků. Nastavení závisí na metodice číslování u příslušné přepravní společnosti - viz kapitoly podřízené kapitole Přepravci - specifika nastavení. |
Dopravce |
Pole pro výběr dopravce zásilek. Vybíráme z knihy Partnerů. |
Způsob dopravy |
Způsob dopravy zásilky. Dle způsobu dopravy se vyhledává služba pro očíslování zásilky. Nepřejeme-li si brát způsob dopravy při hledání služby v potaz, vyplníme "-" (pomlčku). |
Způsob platby |
Způsob platby zásilky. Dle způsobu platby se vyhledává služba pro očíslování zásilky. Nepřejeme-li si brát způsob platby při hledání služby v potaz, vyplníme "-" (pomlčku). |
Stát |
Stát zásilky (dle adresy příjemce zásilky). Dle státu se vyhledává služba pro očíslování zásilky. Nepřejeme-li si brát stát při hledání služby v potaz, ponecháme pole prázdné. |
Datum expirace |
Časová platnost číslování zásilek popř. balíků. Na toto datum jsou navázány upozornění na možnost vyčerpání číslování. |
URL pro sledování |
Webová adresa pro sledování aktuálního stavu a pohybu zásilky. |
Od |
Pohyblivá část čísla pro číslování zásilek. Jedná se o začátek intervalu a vkládá se za fixní část čísla. |
Aktuální |
Aktuální číslo zásilky v intervalu nastaveném v polích Od Do. |
Do |
Pohyblivá část čísla pro číslování zásilek. Toto číslo vyjadřuje konec intervalu a vkládá se za fixní část čísla. |
Prefix |
Prefix je fixní částí čísla pro číslování zásilek. Za prefix se vkládá číslo, které vyjadřuje interval nastavený v polích Od Do. Vytvořená zásilka tedy vždy obdrží číselný kód ve tvaru Prefix + číslo v intervalu Od Do. |
Upozornění |
Pole pro nastavení upozornění na vyčerpání intervalu číslování. Zadaná hodnota určuje, kolik čísel před koncem intervalu má přijít upozornění na blížící se expiraci intervalu. K tomu je potřeba mít zprovozněny notifikace, a nastavenou akci Expirace číslování zásilek. Příklad: Konec intervalu je 100. Aktuální číslo je 90. Pokud je hodnota upozornění = 10, pak při vygenerování kódu pro balík 91 přijde uživateli notifikace. Jinými slovy, notifikace se aktivuje v momentě, kdy rozdíl mezi koncem intervalu a aktuálním číslem je menší než zadaná hodnota v poli Upozornění. |
Obsah emailu |
Obsah emailu pro zákazníka, kterému je doručován balík. Text zadaný v tomto poli se automaticky doplní do potvrzovacího emailu, který je pro zákazníka vytvářen např. skriptem Odesílání e-mailu ze svozu. Text je možné v tomto poli formátovat, případně navolit tak, aby se do vytvářeného emailu automaticky doplňovaly hodnoty z konkrétních polí zásilky. Pokud uživatel chce, aby se v textu emailu objevila hodnota z pole zásilky, je nutné při zadávání vlastního textu v poli Obsah emailu uvést správný název příslušného pole do hranatých závorek. Pokud bude potřeba se dostat v definici služby k balíku na pole ze zásilky, je potřeba použít vazdu např. [ShipmentRID;ParcelCode2]. Text zadaný např.: "Váš balík číslo [ParcelCode2] byl odeslán.", bude do emailu doplněn jako: "Váš balík číslo 128562 byl odeslán." Do textu se vždy doplní hodnota z pole Kód zásilky 2. Je zde možné využít i návaznost těchto polí. Pokud je např. v poli URL pro sledování zadáno: "www.ppl.cz/[ParcelCode2]", může být do textu doplněna URL adresa vždy s konkrétním číslem odeslaného balíku. V tomto případě je nutné do připraveného textu vložit [Service;URL]. Tímto způsobem je řečeno, aby se do textu doplnila hodnota ze Služby zásilky z pole URL pro sledování. Př. Text zadaný: "Zásilku můžete sledovat na adrese [Service;URL]." se v odeslaném emailu projeví např., jako: "Zásilku můžete sledovat na adrese www.ppl.cz/128562, pokud je v URL pro sledování zadáno "www.ppl.cz/[ParcelCode2]". |
Zásilky
Kniha Zásilky slouží k evidenci veškerých odeslaných zásilek a balíků. Položkami zásilek jsou jednotlivé balíky. Jedna zásilka může obsahovat několik balíků (zboží, které k sobě patří je zabaleno každé zvlášť, ale je odesíláno dopravcem v rámci jedné zásilky).

Obr.: Zásilky - Seznam
Vytváření zásilek
Zcela manuálně bez výchozí vazby na doklady prodeje lze zásilky vytvářet standardně klávesou Insert.
Vytváření zásilek a balíků přímo ze zakázek či podřízených dokladů lze pomocí skriptu Vytvoření zásilek ("ParcelCreate.pas"). Popis skriptu naleznete v dokumentu Katalog skriptů.
Pomocí kláves Ctrl+B lze zásilku a balíky vytvářet ze záložky Seznam v knihze Dodací listy. Zásilka a balík se vytvoří buď k dodacímu listu, který je aktuálně označen kurzorem, nebo pro doklady naplněné v kontejneru či pro doklady označené hvězdičkou. Hodnoty do hlavičky zásilky se v případě spuštění nad více dodacími listy přeberou z prvního dokladu v pořadí. Zásilka se automaticky vytvoří do Knihy zásilkových služeb dle přiřazení Služeb zásilek v těchto knihách. Vytvořená zásilka je automaticky uložena. Pokud uživatel použije funkci Ctrl+B na dodacím listu, který je již umístěn na některé zásilce, dojde pouze k přepnutí na tuto zásilku.
V knize Dodací listy jsou uživateli k dispozici sloupce "CFIDParcel" a "CBParcel". Se sloupcem "CBParcel" jsou spojeny dvě bitmapy. Pokud je v tomto sloupci u konkrétního dodacího listu ikona
, je tento dodací list součástí balíku, který je již alespoň jednou potvrzen. Ikona
znamená, že je tento dodací list součástí ještě nepotvrzeného balíku a ikona
znamená, že je dodací list součástí volného balíku. Ve sloupci "CFIDParcel" je vždy uvedeno číslo balíku, na kterém je příslušný dodací list zařazen. V knize dodacích listů je k dispozici také sloupec "BFRepackedParcel". Tento sloupec slouží k identifikaci "přebaleného" balíku. Pokud je dodací list součástí přebaleného balíku, zobrazí se ve sloupci ikona
. Takto označený dodací list je součástí více než jednoho balíku a tyto balíky jsou ve stavu Storno nebo Vybaleno.
Potvrzování zásilek
Pro záznamy v této knize je k dispozici dvojí potvrzování. Prvním potvrzením dochází k vygenerování kódů pro balíky, respektive pro zásilku. Pro uživatele to znamená, že zásilka je uzavřena, tzn. balík je zabalen a připraven pro nalepení příslušných štítků. Po prvním potvrzení již nelze do zásilky vkládat žádné další balíky a lze editovat pouze některá pole. První potvrzení zásilky automaticky vždy potvrdí všechny balíky (respektive dodací listy). Dodací listy k potvrzené zásilce nelze odpotvrdit. Potvrzenou zásilku může uživatel zařadit na požadovaný Svoz. Zásilka je po prvním potvrzení označena ikonou
.
Druhé potvrzení zásilky může uživatel provést až po umístění zásilky na Svoz. K druhému potvrzení zásilky dochází také automaticky, a to právě druhým potvrzením svozu. Zásilka je po druhém potvrzení označena ikonou
.
Pozn.: Odpotvrdit balík po druhém potvrzení může pouze uživatel, který má právo Správce - Obecné - Servisní zásahy. Uživatel by však neměl provádět žádné úpravy které by změnily obsah balíku. Jakákoliv změna provedená na dodacím listu nebude automaticky přenesena do zásilek ani do balíků a uživatel ji musí provést v těchto modulech ručně. Toto servisní právo slouží k možnosti dodatečné úpravy faktur.
Základní údaje
Na záložce Základní údaje jsou uvedeny údaje vztahující se k celé zásilce. Jsou zde uvedeny informace o odesílateli zásilky a adresátovi, informace o způsobu platby a způsobu dopravy a jsou zde uvedeny sumy některých hodnot a cen z jednotlivých balíků zásilky.

Obr.: Zásilky - Základní údaje
Popis polí:
Zásilka |
Číslo, období a kniha dokladu. |
||
Popis |
Libovolný popis pro rozlišení jednotlivých zásilek. |
||
Dopravce |
Pole pro výběr dopravce zásilky. Vybíráme z knihy partnerů. |
||
Způsob dopravy |
Způsob dopravy zásilky. |
||
Způsob odběru |
Využívá se pro definici konkrétní služby nebo produktu přepravce. |
||
Způsob platby |
Způsob úhrady zásilky. |
||
Druh |
Druh zásilky. Vybíráme z předem nadefinovaného číselníku, který obsahuje základní služby přepravce pro specifikaci zásilky. Tento číselník je možné kdykoliv doplnit o další záznamy. Nabídka druhů služeb je filtrována dle nastavení v konfiguraci zásilek. |
||
Odeslal |
Jméno pracovníka, který zásilku odeslal. Pole je odkazem do seznamu Kontaktních osob. Při vytváření zásilky se v tomto poli předbízí kontaktní osoba nastavena v parametrech jako Vlastní kontaktní osoba. |
||
Odesláno |
Datum odeslání zásilky. |
||
Služba |
Služba zásilky, kterou je zásilka očíslována, a která se na zásilku vztahuje. Pole nelze editovat. Zobrazuje se v náhledu záznamu. |
||
Dobírka |
Aktivací volby zajistíme vyčíslení hodnoty dobírky. V případě dobírky musí být k zásilce připojena faktura, hodnota dobírky se pak plní částkou Zbývá zaplatit z této faktury. Není-li faktura připojena, nelze zásilku potvrdit. Volba se aktivuje automaticky dle způsobu platby (volba Dobírka na záznamu Způsobu platby) při vytváření zásilek pomocí skriptu Vytvoření zásilek nebo pomocí kláves Ctrl+B z knihy Dodacích listů. |
||
Faktura |
Pole pro výběr faktury k zásilce. Jedná se o povinné pole, pokud je zásilka posílána na dobírku, tzn. je aktivována volba Dobírka. |
||
Dobírka v měně |
V tomto poli se vyčíslí dobírka v měně připojené faktury a měna. |
||
Doběrečné |
Poplatek za službu Dobírka. |
||
Generovat kód |
Po prvním potvrzení zásilky se vygenerují čísla do polí Kód zásilky 1 až Kód zásilky 4, a to v závislosti na konkrétním přepravci, který je standardem podporován. Implicitně je pole Generovat kód aktivováno. Při potvrzení zásilky se snaží program nalézt vhodnou službu, která odpovídá Způsobu dopravy, Způsobu platby a Státu na zásilce. Pokud není shodná služba nalezena, zásilka se nepotvrdí. Pokud chce uživatel potvrdit zásilku bez vygenerování kódů, nesmí být pole Generovat kód zatrženo. Vygenerované kódy již nelze měnit. |
||
Adresát, Odesílatel |
Zde uživatel zadává adresáta a odesílatele zásilky. Je možné vybírat z knihy Partnerů, Dodavatelů/Odběratelů nebo Kontaktních osob. Pole Partner a Dod./Odb. jsou vzájemně provázána. Kontaktní osobu lze vyplnit libovolně bez vazby na partnera. Při vytváření zásilky z dokladů prodeje se kontaktní osoba doplní ze zakázky. |
||
Adresa (v části Adresát) |
Kontaktní adresa příjemce zásilky se při vytváření zásilky z dodacích listů (Ctrl+B) doplní z dodací adresy zadané v dokladu, a pokud zadána není, pak základní adresou odběratele z dodacího listu. Pravidla pro načtení adresy při vytváření zásilky ze zakázek pomocí skriptu Vytvoření zásilek jsou popsána v dokumentu Katalog skriptů u příslušného skriptu. Adresu lze vybrat také ze seznamu adres dle vyplněného adresáta pomocí tlačítka Známé adresy (ve stavu Změna). Adresu lze doplnit také ručně. Pozor: Změníme-li adresáta, pak se adresa automaticky nezmění. Požadovanou adresu je potřeba zvolit právě pomocí tlačítka Známé adresy. Pole Odběrné místo slouží pro zadání kódu odběrného místa. Ve standardu K2 se využívá pro zásilkovou komunikaci přes Balíkobot. Plní se při vzniku zásilky z pole Odběrné místo, z volné dodací adresy na dokladu prodeje. |
||
Telefon, Email (v části Adresát) |
Kontaktní údaje příjemce zásilky. Při vytváření zásilky z dodacích listů pomocí kláves Ctrl+B se telefon / email přenáší pouze je-li v dodacím listu zadán v nastavené volné dodací adrese. Při vytváření zásilky pomocí skriptu Vytvoření zásilek se plní dle nastavení parametrů skriptu (podrobný popis v dokumentu Katalog skriptů). |
||
Odesílatel |
Definice odesílatele, jeho adresa a kontaktní údaje. Adresa se implicitně načítá z Pobočky zadané v Knize zásilkových služeb. Do pole Název, jméno v adrese se naplní Název pobočky. Adresu lze vybrat také ze seznamu adres dle vyplněného odesílatele pomocí tlačítka Známé adresy (ve stavu Změna). Adresu lze doplnit také ručně. Pozor: Změníme-li odesílatele, pak se adresa automaticky nezmění. Požadovanou adresu je potřeba zvolit právě pomocí tlačítka Známé adresy. |
||
Kontakt (v části Odesílatel) |
Email a telefon odesílatele zásilky. Při vytváření zásilky pomocí skriptu Vytvoření zásilek se plní dle nastavení parametrů skriptu "EAddressTypeAbbrEmail" a "EAddressTypeAbbrPhone" z kontaktních údajů Pobočky (zadané v Knize zásilkových služeb). |
||
Ostatní ceny, bankovní spojení
|
Tlačítko pro zobrazení polí pro zadání bankovního účtu, a vyčíslení některých dalších hodnot zásilky. |
||
Cena služby |
Cena využívané služby (např. cena za dopravu). Standardem je pole plněno pouze při zásilkové komunikaci s PPL a aktivním požadavku na automatické plnění tohoto pole. Bližší popis v Katalogu skriptů u skriptu Nastavení parametrů pro komunikaci s PPL (MyApi). |
||
Cena |
Celková hodnota zásilky. Pole je sumou ceny Brutto v měně mandanta všech balíků zásilky. |
||
Udaná cena (připojištění) |
Hodnota připojištění - hodnota na kterou si odesílatel cení zásilky. Ve standardu využíváno při zásilkové komunikaci přes Balíkobot. Touto cenou (pokud je nenulová) se ohodnotí zásilka v případě, že je při prvním potvrzení zásilky u vybraného přepravce aktivována volba Připojištění (v konfiguračním skriptu Balíkobot - Nastavení pro dopravce). |
||
|
|||
Bankovní účet |
Bankovní účet. Pole je odkazem do knihy Bankovní účtu, kde je uveden seznam všech našich účtů u peněžních ústavů. |
||
Kódy |
Tlačítko pro zobrazení kódů zásilky (Kód 1, Kód 2, Referent, Středisko, Kód zakázky) - umožňují uživatelské rozlišení zásilky. |
||
Rozměry |
Parametry zásilky (Hmotnost, Délka, Šířka, Výška, Manipulační jednotka použitá při paletové přepravě). |
||
Položky
Na záložce Položky jsou uvedeny všechny položky zásilky, tzn. jednotlivé balíky.

Obr.: Zásilky - Položky
Horní tabulka Balíky je seznam všech balíků patřících do této zásilky. Ve spodní tabulce je uvedeno zboží patřící do aktuálně označeného balíku zásilky. Tato část formuláře slouží pouze pro zobrazení. Položky balíku zde není možné jakkoliv měnit. Každý balík zásilky představuje jeden dodací list, tzn. seznam zboží v balíku jsou položky konkrétního dodacího listu. Pokud uživatel chce jakkoliv změnit balík např. přidáním položky, musí změnit dodací list.
Existující balíky přidáváme do zásilky z knihy Balíků, a to klávesou F7. Odpojit balík od zásilky můžeme ve stavu Změna pomocí klávesy Delete.
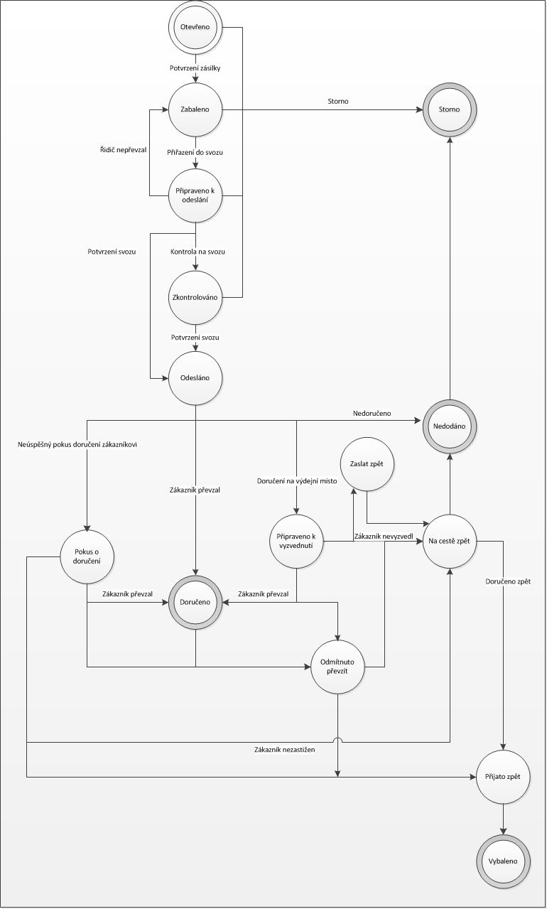
Stavy balíků
Každý balík se vždy nachází v určitém stavu. Hodnota tohoto pole se mění automaticky po jednotlivých úkonech při práci se zásilkami. Kromě stavů, které se nastavují automaticky systémem, lze pak balíkům přiřadit pomocí standardního skriptu Změna stavu balíku další stavy.
Stavy balíku:
Otevřeno |
Implicitní stav pro vytvořený nový balík. |
Zabaleno |
Potvrzením zásilky dojde automaticky k potvrzení dodacího listu a stav balíku se změní na Zabaleno. |
Připraveno k odeslání |
Stav po přiřazení balíku ke svozu. |
Zkontrolováno |
Balík je zkontrolován před odesláním svozu. Tento stav se nastavuje standardním skriptem Kontrola balíků ve svozu. |
Odesláno |
Balík je přiřazen k dvakrát potvrzenému svozu. |
Následující stavy lze nastavit dle potřeby pomocí skriptu Změna stavu balíku.
Pokus o doručení |
Informace od dopravce. Neúspěšný pokus o doručení zákazníkovi. |
Připraveno k vyzvednutí |
Doručeno na výdejní místo. |
Storno |
Stornovaný balík (nesmí být přiřazen k žádnému svozu). Nastavením tohoto stavu dojde k odpojení balíku od dodacího listu a z daného dodacího listu lze tedy vytvořit nový balík (a zařadit jej například do další zásilky). |
Zaslat zpět |
Zákazník balík nevyzvedl. |
Na cestě zpět |
Balík je odeslán zpět. |
Odmítnuto převzít |
Příjemce odmítnul balík převzít (např. poškozený balík). |
Přijato zpět |
Informace od dopravce. Doručeno zpět. |
Nedodáno |
Balík se nepodařilo dodat příjemci. |
Doručeno |
Informace od dopravce. Zákazník zásilku převzal. |
Vybaleno |
Balík je vybalen po doručení zpět. Nastavením tohoto stavu dojde k odpojení balíku od dodacího listu a z daného dodacího listu lze tedy vytvořit nový balík (a zařadit jej například do další zásilky). |

Obr.: Stavy balíku
Přílohy
Na záložce Přílohy je možné, stejně jako v jiných dokladech IS K2, vkládat dokumenty, doklady nebo procesy. Bližší popis práce s dokumenty je uveden v kapitole Základní číselníky a podpůrné moduly K2 - Přílohy..
Podpora služeb v zásilkách
Služby vybraných přepravních společností platné pro konkrétní zásilky lze ukládat do XML pole v hlavičce zásilek. A to pomocí speciálních skriptů nebo uživatelsky na zásilce ve stavu Změna pomocí kláves Ctrl+F7.
Elementy jsou typu Boolean. Přehled služeb zásilky lze uživatelsky zobrazit na formuláři vyvolaném klávesami Ctrl+F7 ve stavu Prohlížení.

Obr. Formulář pro nastavení služeb zásilce
Funkce nad Zásilkami
F7 |
Vložení aktuální zásilky / označených zásilek na svoz (dostupné na záložce Seznam). Na svoz lze vložit pouze zásilky po prvním potvrzení. |
Ctrl+F7 |
Služby pro zásilku. Při vyvolání ve stavu Změna lze služby pro zásilku definovat / měnit. Při vyvolání ve stavu Prohlížení lze služby uložené pro zásilku pouze zobrazit. |
Svozy
Svoz představuje seznam balíků, které jsou připraveny pro dopravce k odvozu.

Obr.: Svozy - seznam
Položkami svozů jsou balíky. Jednotlivé balíky se do svozu vkládají přes zásilky. Při vytváření objednávky na odvoz balíků dopravcem vychází obsluha právě z vytvořených svozů. V knize Svozy je uživateli rovněž k dispozici dvojí potvrzování záznamů. Do svozu po prvním potvrzení (
) již nelze vkládat další balíky, je možné pouze zadávat některá pole v hlavičce dokladu. První potvrzení svozu znamená, že balíky jsou v expedici připraveny k odeslání a může probíhat potřebná kontrola. Obsluha provádí fyzickou kontrolu, zda zboží v expedici odpovídá zboží umístěnému na svozu. K účelům kontroly může skladník využít sestavu, která zobrazí a vytiskne seznam všech balíků umístěných na svozu. Pro kontrolu svozů je uživateli k dispozici také skript Kontrola svozu.
Druhé potvrzení svozu (
) znamená, že balík byl odvezen zásilkovou službou. Při druhém potvrzení svozu se automaticky podruhé potvrdí také zásilka. Nad svozy po druhém potvrzení (pro některé přepravce a řešení také po prvním potvrzení) lze spustit skripty na export datových vět pro přepravce nebo skripty na objednání svozu.
Základní údaje
Na 1. straně knihy Svozy jsou uvedeny základní údaje tohoto dokladu. Tyto informace tvoří hlavičku dokladu a vztahují se k celému svozu.

Obr.: Svozy - základní údaje
Popis polí:
Svoz |
Kniha dokladu, období a číslo svozu. |
Dopravce |
Dopravce zásilky. Záznam vybíráme z knihy Partnerů. |
Řidič |
Řidič zásilkové služby, který zásilku vyzvedl. Pole je odkazem do knihy kontaktních osob. Po výběru příslušné kontaktní osoby se automaticky doplní do pole Dopravce partner této osoby. |
Datum od |
Datum vyjadřuje od kdy je možné svoz odvést přepravní společností. |
Datum do |
Datum vyjadřuje do kdy je možné svoz odvést přepravní společností. |
Popis |
Uživatelský popis dokladu. |
Položky
Na záložce Položky jsou zobrazeny všechny položky svozu. Fyzicky se jedná o seznam všech přiložených balíků.

Obr.: Svozy - položky
Balíky ke svozu přiřazujeme prostřednictvím zásilek, a to z knihy Zásilek klávesou F7. Existující balíky lze ze svozu odebrat ve Změně klávesou Delete.
Přílohy
Na záložce Přílohy je možné, stejně jako v jiných dokladech IS K2, vkládat dokumenty, doklady nebo procesy. Bližší popis práce s dokumenty je uveden v kapitole Základní číselníky a podpůrné moduly K2 - Přílohy.
Balíky
Kniha Balíky je seznamem všech vytvořených balíků.

Obr.: Balíky - seznam
Uživatel v této knize může vytvářet tzv. volné balíky (tj. balíky bez zásilky) a následně je připojit jednotlivě nebo hromadně k zásilce pomocí funkce F7. Jakmile je balík přiřazený k dvakrát potvrzené zásilce, není možné jej měnit.
Volný balík můžeme založit standardně klávesou Insert a následně mu přiřadit dodací list. Přímo z knihy Dodací listy lze volný balík vytvořit pro aktuální dodací list na záložce Seznam pomocí kláves Shift+B. Pokud uživatel použije klávesy Shift+B na dodacím listu, který je již umístěn na některém volném balíku, dojde pouze k přepnutí na tento balík.
Pokud bude balíku jednou přiřazena číslovací služba, nebude možné změnit kódy zásilky. Pro změnu kódu či změnu dodacího listu musí uživatel provést STORNO balíku, vytvořit balík nový a vygenerovat nebo vepsat kódy nové.
V knize Dodací listy jsou uživateli k dispozici sloupce "CFIDParcel" a "CBParcel". Tyto sloupce si může uživatel přidat na 0. stranu knihy dodacích listů. Se sloupcem "CBParcel" jsou spojeny dvě bitmapy. Pokud je v tomto sloupci u konkrétního dodacího listu ikona
, je tento dodací list součástí balíku, který je již alespoň jednou potvrzen. Ikona
znamená, že je tento dodací list součástí ještě nepotvrzeného balíku a ikona
znamená, že je dodací list součástí volného balíku. Ve sloupci "CFIDParcel" je vždy uvedeno číslo balíku, na kterém je příslušný dodací list zařazen. V knize dodacích listů je k dispozici také sloupec "BFRepackedParcel". Tento sloupec slouží k identifikaci "přebaleného" balíku. Pokud je dodací list součástí přebaleného balíku, zobrazí se ve sloupci ikona
. Takto označený dodací list je součástí více než jednoho balíku a tyto balíky jsou ve stavu Storno nebo Vybaleno.
Základní údaje
Na záložce Základní údaje jsou uvedeny základní informace týkající se konkrétního balíku.

Obr.: Balíky - základní údaje
Popis polí:
Dodací list |
Číslo dodacího listu balíku. |
Zásilka |
Číslo zásilky, ke které je balík přiřazen. |
Svoz |
Číslo svozu, do kterého je balík zařazen. |
Stav |
Aktuální stav balíku. Pole se vyplní automaticky hodnotou z předem nadefinovaného číselníku stavů při práci se systémem zásilek. |
Hodnota balíku |
Hodnota balíku (obvykle využívána pro pojištění balíku). Tato částka může být odlišná od skutečné ceny balíku. Při vytvoření balíku z dodacího listu se naplní brutto cenou dodacího listu. |
Cena |
Cena balíku pro určení výše dobírky. Při vytvoření balíku z dodacího listu se naplní brutto cenou dodacího listu. |
Rozměry |
Parametry zásilky (Hmotnost, Délka, Šířka, Výška, Manipulační jednotka a Počet manipulačních jednotek použitých při paletové přepravě). |
Služba |
Do tohoto pole se doplní služba, podle které se kódy balíku generují. |
Kódy balíku |
Pole, do kterých se generují kódy balíku po potvrzení zásilky, dle nastavení služby. |
Stav pro sledování |
Poslední stav balíku, ve kterém se nachází dle informací od přepravce. Plní se pomocí skriptu Balíkobot - stav zásilky a dále na základě uživatelské definice zkratek stavů ve skriptu Balíkobot - nastavení pro dopravce. Stav prvního balíku zásilky je zobrazen také v zásilce - v panelu náhledu. Stav balíku je zobrazen v panelu náhledu také na svázaném dodacím listu. |
Adresa pro sledování |
Po odeslání dat zásilky do Balíkobotu (první potvrzení zásilky) je do každého balíku uložena sledovací adresa balíku - odkaz na stránku příslušného přepravce. Dostupná je také v panelu náhledu. Adresa z prvního balíku zásilky se zobrazuje také v Zásilkách, a to pouze v panelu náhledu. Údaj je zobrazen také pro svázaný dodací list a to opět v panelu náhledu. |
Pole Způsob dopravy, Způsob platby, Zákazník a jeho adresy se automaticky převezmou z dodacího listu, nelze je editovat a uživateli jsou zobrazeny pouze v panelu náhledu záznamu.
Ve spodní části tohoto formuláře je uveden seznam veškerého zboží patřící danému balíku.
Přílohy
Na záložce Přílohy je možné, stejně jako v jiných dokladech IS K2, vkládat dokumenty, doklady nebo procesy. Bližší popis práce s dokumenty je uveden v kapitole Základní číselníky a podpůrné moduly K2 - Přílohy.
Konfigurace zásilek
Součástí Obchodních zásilek v IS K2 je také Konfigurace zásilek. Tato konfigurace je určena pro nastavení služeb jednotlivých dopravců, nastavení způsobu dopravy popř. způsobu číslování zásilek. Nastavuje se zde také cesta k databázím poskytnutým přepravci. Po spuštění konfigurace se zobrazí formulář Seznam konfigurací zásilek.
Obr.: Formulář Seznam konfigurací zásilek
Ve formuláři je uveden seznam všech firmou využívaných dopravců, tzn. seznam všech konfigurací pro tyto jednotlivé dopravce. Novou položku zde přidáváme pomocí klávesy Insert. Po stisknutí této klávesy se zobrazí formulář s několika záložkami, ve kterém je možné konfiguraci služeb dopravce provádět. Stejný formulář se zobrazí také po stisknutí klávesy Enter na již vytvořeném záznamu.
Konfigurace
První záložka Konfigurace slouží pro určení konkrétního dopravce jehož konfiguraci uživatel provádí.

Obr.: Záložka Základní údaje
Popis polí:
Dopravce |
Pole pro výběr dopravce. Uživatel vybírá z číselníku partnerů, kde musí být tento dopravce zařazen. |
Zkratka dopravce |
Zkratka dopravce. |
Číslo zákazníka u dopravce |
Číslo, které nám přidělí dopravce. Využívá se např. pro přístup k webový službám. |
Kód zákazníka |
Kód zákazníka pro export. |
Depo |
Pole pro zadání čísla depa dopravce (pokud je vyžadováno). |
Služby
Druhá záložka Služby slouží pro nastavení služeb, které dopravce poskytuje, a které budou využívány.

Obr.: Záložka Služby
Nová položka (služba) se zde zadává pomocí klávesy Insert. Zobrazí se formulář pro specifikaci této služby.

Obr.: Formulář Seznam konfigurací zásilek
Popis polí:
Způsob dopravy |
Pole pro určení způsobu dopravy v rámci této služby. |
Kód služby |
Zkratka popř. kód služby. |
Způsob číslování |
Způsob číslování služby. Podle nastavení číslování služby se budou generovat kódy zásilek, které budou touto službou přepravovány. Jde zejména o Kód zásilky 3 a Kód zásilky 4. Jde o určení jakým algoritmem budou tyto kódy generovány, popř. jaká databázová tabulka bude při vytváření těchto kódu využita. Toto pole je odkazem do číselníku Způsob číslování. |
Druh zásilek
Záložka Druh zásilek slouží pro zadání služeb přepravce, pomocí nichž lze stanovit či upřesnit druh zásilky. Výběr provádíme z předem nadefinovaného číselníku, který obsahuje základní služby daného přepravce. Tento číselník je možné kdykoliv doplnit o další záznamy. Druh zásilky zde nastavený pak můžeme zadat do konkrétní zásilky daného přepravce (pole Druh na 1. straně zásilky).
Příklady druhů zásilek: Česká pošta - DE (Balík do ruky + garantovaný čas dodání)
Číselník
Tato záložka slouží pro nastavení souborů s pomocnými informacemi. Tyto pomocné soubory jsou využívány skripty, které v IS K2 generují jednotlivé kódy zásilek. Jde např. o určení, zda jsou zadána Depa. Každá položka je určena Typem a Cestou k danému souboru. Novou položku zde zadáváme pomocí klávesy Insert.
Obr.: Záložka Číselník
Sestavy nad Zásilkami
Balík - Poštovní podací arch
Seznam zásilek
Seznam balíků
Seznam balíků na svozu
Seznam balíků na svozu Geis (Předávácí protokol Geis)
Štítek Česká pošta
Štítek Česká pošta 1
Štítek Česká pošta 2
Štítek DPD
Štítek DPD (Api)
Seznam balíků na svozu DPD (Předávací protkol DPD)
Štítek Geis Parcel (š)
Štítek Geis Cargo (š)
Štítek Geis Parcel A4
Štítek PPL
Štítek PPL A4 (š)
Štítek PPL SmartLabel
Štítek PPL A4,š SmartLabel
Štítek PPL Sprint (DHL Freight)
Seznam balíků na svozu (Předávací protokol) PPL Sprint (DHL Freight)
Štítek IN TIME (š)
Skripty, funkce
Skripty Zásilkových služeb naleznete v Katalogu skriptů.
Přepravci - specifika nastavení
Některá nastavení či dokonce chování programu při tvorbě zásilek se liší v závislosti na jednotlivých přepravcích, pro něž zásilky připravujeme. Proto dále v jednotlivých kapitolách uvádíme či upozorňujeme na specifika či odlišnosti nastavení programu pro jednotlivké přepravce.
In Time
Nastavení a chování modulu Zásilek pro přepravce In Time se liší od standardního nastavení a chování v těchto bodech:
Nastavení komunikace se serverem
Pomocí skriptu Nastavení parametrů pro komunikaci s IN TIME (ParcelExportIntimeParams.pas) nastavíme parametry pro komunikaci se serverem společnosti In Time. Skriptem lze také pro jednotlivé knihy zásilek přednastavit plnění služeb do jednotlivých zásilek. Popis skriptu je uveden v kapitole Nastavení parametrů pro komunikaci s IN TIME.
Služby zásilek
Pro společnost In Time nastavujeme pole Typ = "Zásilka". Rozsah číslování (pole Od - Do) nastavíme libovolně, avšak rozsah musí být dostatečný pro počet vystavených zásilek a balíků. Tento rozsah číslování není použit pro vygenerování hlavního kódu (hlavní identifikace) zásilky pro společnost In Time, ale pro interní číslování v rámci K2 (viz pole Kód zásilky / balíku 1).
Číslování zásilek
Přidělení identifikačního kódu In Time zásilce není v režii programu K2, nýbrž probíhá v aplikaci AZ u přepravce. Stejně jako v případě zásilek pro jiné přepravce, dojde k přidělení kódu při potvrzení zásilky - K2 v tento moment vygeneruje xml soubor s informacemi o zásilce a tento zašle na server přepravce. Server vygeneruje příslušný kód a vrátí jej programu K2. Zásilka je uložena do aplikace AZ (sekce "Moje zásilky", stav zásilky je "Odesláno" = "Ne") a zásilka je připravena k dalšímu zpracování. V případě problému v komunikaci se vrací příslušné chybové hlášení.
Kód zásilky 1: Interní pořadové číslo v rámci K2, je dáno z intervalu Od/Do definovaného ve Službách zásilek.
Kód zásilky 2: Hlavní identifikační kód zásilky, generuje se na straně přepravce; je dán identifikačním kódem klienta a pořadovým číslem z přiděleného intervalu.
Kód zásilky 3: Počet balíků, které byly na zásilce zpracovány při odesílání požadavku na vygenerování kódu, tyto balíky již tedy mají přidělený kód.
Kód zásilky 4: Nevyužívá se.
Kód balíku 1: Interní pořadové číslo v rámci K2, je dáno z intervalu Od/Do definovaného ve Službách zásilek.
Kód balíku 2: Hlavní identifikační kód balíku, generuje se na straně přepravce; je dán identifikačním kódem klienta + písmenem služby + pořadovým číslem z přiděleného intervalu a za hvězdičkou je uvedena informace o počtu a pořadí colli v rámci zásilky (příklad: 4V0S00000008*001003).
Kód balíku 3 a 4: Nevyužívá se.
Potvrzení / odpotvrzení zásilek
Potvrzení zásilky má stejný význam jako u zásilek pro ostatní přepravce - dochází k uzamčení dokladu a pro zásilku je vygenerován jedinečný kód. Tento však nevytváří program K2, nýbrž server přepravní společnosti (viz výše v části Číslování zásilek).
Odpotvrzení zásilky lze provést pouze tehdy, pokud je zásilka uložena v aplikaci AZ InTime a je ve stavu "Odesláno" = "Ne". V tomto stavu je vždy po potvrzení zásilky (poté co byl vygenerován kód zásilky). Provedené změny se však po znovupotvrzení již do záznamu v aplikaci "AZ InTime" nepromítnou!
Odeslání dat ze svozu
Zásilky v aplikaci "AZ InTime" je potřeba zařadit do dávek. Tímto jsou pro přepravce určeny k vyřízení. Dávky lze z nahraných zásilek tvořit přímo v aplikaci "AZ InTime", nebo v programu K2 pomocí skriptu Odeslání zásilek do IN TIME (ParcelExportInTimeCompleteArticle.pas), který spouštíme nad konkrétním svozem, do něhož jsou zásilky zařazeny. Skript zásilky v "AZ InTime" přesune do dávek (stav "Odesláno" = "Čeká", zásilky jsou v sekci "Moje dávky zásilek"). Po zařazení zásilek do dávek již nelze svoz v K2 odpotvrdit.
Číslo procesu: CRM013 |
Id. číslo skriptu: FCRM |
Soubor: ParcelExportInTimeParams.pas |
Popis skriptu: Skript slouží k uložení konfigurace pro komunikaci se serverem společnosti In Time. Parametry vyplňujeme ve vstupním formuláři. Skriptem lze také přednastavit plnění služeb pro zásilky. |
||
Adresa ve stromu: Logistika / Zásilkové služby / Nastavení a konfigurace / Nastavení parametrů pro komunikaci s IN TIME |
||
Parametry skriptu:
URL adresa aplikace AZ InTime - ' ' Internetová adresa na aplikační server, který pomocí XML protokolu komunikuje s jádrem aplikace "Zásilky". Poskytne přepravce. |
Uživatelské jméno pro přístup do AZ InTime - ' ' Přihlašovací jméno do aplikace AZ; přiděluje přepravce. |
Heslo pro přístup do AZ InTime - ' ' Heslo přiděluje přepravce, klient si jej může později změnit. |
Import se provede pouze když je úspěšný pro všechny zásilky - Ne Ano - import do AZ InTime se provede pouze když je úspěšný pro všechny zásilky. Ne - import se provede pro každou jednotlivou zásilku. |
Zadávat hmotnost zásilky - Ne Ano - při potvrzení zásilky se zobrazí formulář pro zadání / korekci hmotnosti zásilky. Hmotnost se uloží do balíku. Obsahuje-li zásilka více balíků, pak se zadaná hodnota podělí počtem balíků a tato průměrná hmotnost se uloží do každého balíku. Na základě hmotnosti se pak pro zásilku stanovuje InTime produkt (ten je zobrazen na štítcích a předán v datové větě). |
Zadávat informace k doplňkovým službám - Ne Ano - při potvrzení zásilky se v případě, že zásilka má nastaveny doplňkové služby, které umožňují zadání doplňkové poznámky (textu), se zobrazí formulář pro zápis doplňkových informací k těmto službám. Informace se přidají do xml souboru odesílaného na server přepravce. |
Pomocí tlačítka Služby lze přednastavit plnění služeb pro zásilky. Služby přednastavujeme pro jednotlivé Knihy zásilek. Uložením se v adresáři K2 (K2\SupportFiles\Parcel\Intime) vytvoří soubor "InTimeAdditionalServices.xml".
Číslo procesu: CRM013 |
Id. číslo skriptu: FCRM |
Soubor: ParcelExportInTimeCompleteArticle.pas |
Popis skriptu: Skript se spouští nad svozem, a přesouvá zásilky svozu v aplikaci "AZ InTime" do dávek. Tímto jsou pro přepravce zásilky určeny k vyřízení. (Skript změní stav zásilky v aplikaci z "Odesláno" = "Ne" na "Odesláno" = "Čeká", zásilky jsou přesunuty ze sekce "Moje zásilky" do sekce "Moje dávky zásilek"). |
||
Adresa ve stromu: |
||
Parametry skriptu:
Bez parametrů.
DPD
Specifika a nutné nastavení pro společnost DPD.
Služby zásilek
Pro společnost DPD nastavujeme pole Typ = "Balík".
Konfigurace
Pro správný a úplný tisk informací o službách zásilky na štítku je nutné v konfiguraci dopravce DPD na záložce Druhy zásilek navést služby DPD. A to tak, jako jsou navedeny v DEMO mandantovi (texty a popisy zde uvedené se využívají následně na štítku). Tisková sestava štítku podporuje vždy jen služby, které jsou zadány v DEMO mandantovi.
Nastavení číslování zásilek
Číslo zásilky je 14-ti místné + kontrolní číslice: DDDD x y LLLLLLLL p.
Přepravce by měl přidělit klientovi 10 místné číslo tvořené v příkladu znaky "x y LLLLLLLL". Pokud však přepravce předá klientovi celé 14-ti místné číslo, pak je potřeba první 4 čísla pro zadávání číselné řady do K2 ignorovat. (První čtyři písmena DDDD jsou číselné označení svozového depa. Toto si K2 zjišťuje dle adresy sama, nikam se nezadává.) Mezi prefix a rozsah číslování ve Službě zásilek tedy rozdělíme zbylé 10-ti místné číslo.
Česká pošta
Označení zásilek dle časových pásem (A, B)
Nastavení v K2:
- V adresáři K2\SupportFiles\Parcel\CP2 musí být nakopírován soubor "Zv_doruc_pasmo.csv" - ten je součástí instalace.
- V číselníku Druh zásilky je nutno v případě, že požadujeme vynutit dopolední či odpolední doručení, založit záznamy "DR1A" a "DR1B" a tyto přiřadit v Konfiguraci zásilek záznamu pro Českou poštu (záložka 3-Druhy zásilek).
- Jednotlivým zásilkám přiřadit požadovaný druh (na 1. straně v poli Druh).
Podle zvoleného druhu dochází k následnému označení štítku:
- Druh DR (tj. balík do ruky bez specifikace časového pásma): podporuje-li lokalita odpolední doručení, pak automaticky písmenem B (odpolední doručení); nepodporuje-li lokalita toto doručení, pak písmenem A (dopolední doručení).
- Druh DR1A (tj. požadavek na dopolední doručení): písmenem A.
- Druh DR1B (tj. požadavek na odpolední doručení): podporuje-li lokalita odpolední doručení, pak písmenem B (odpolední doručení); nepodporuje-li lokalita toto doručení, pak písmenem A (dopolední doručení).
Do datového souboru (vytvořeného skriptem Exportní soubor České pošty typ N ("ParcelCPExportN.pas") se výsledná služba zapisuje automaticky.
Přepravci - implementace
Obecná implementace zásilkových služeb
Struktura knih
- Balíky (1 balík = 1 dodací list)
- Zásilky (1 zásilka obsahuje 1 či více balíků)
- Svoz (1 svoz tvoří 1 a více zásilek, fyzicky jsou však položkami svozů balíky)
Obecné kroky implementace přepravců:
Smlouva – dohoda s přepravcem
- sjednání podmínek, dohoda o službách
- získání identifikačních a přihlašovacích údajů
- případné získání číselných intervalů kódů
Nastavení dat v K2
- Pro přepravce založit kartu Dodavatele/Odběratele a Partnera
- Vytvořit Pobočku s naší adresou k partnerovi reprezentujícího naši vlastní firmu
- Založit Způsoby plateb
- Založit Způsoby dopravy identifikující daného přepravce případně využívané produkty
- V Konfigurace zásilek nastavit daného přepravce dle specifik popsaných pro každého přepravce
- Vytvořit záznamy pro číslování zásilek v knize Služby zásilky
- Založit v případě potřeby knihu (knihy) dokladů pro zásilky
- Přiřadit záznamy služeb zásilky do knih dokladů
- Provést případná doplňková nastavení zásilkové komunikace (funkce jsou ve stromovém menu)
Verifikační proces
Pokud máme provedeno veškeré nastavení, můžeme začít vytvářet data (zásilky). Většina přepravců před spuštěním ostrého provozu (komunikace) vyžaduje verifikační proces, kdy by měla být zaslána data a štítky pro všechny kombinace, které mohou nastat (produkty, služby, jednobalíkové a vícebalíkové zásilky, všechny způsoby plateb).
Práce se zásilkami
1. Tvorba zásilek
- Skriptem Vytvoření zásilek (ParcelCreate.pas) nad zakázkou
- vytvoří zásilku a balíky + dodací listy
- Klávesami Ctrl+B nad dodacími listy
- vytvoří zásilku a balík
- Klávesami Shift+B nad dodacími listy
- vytvoří volný balík (bez zásilky)
2. Potvrzení zásilek
- první potvrzení zajistí vygenerování kódů
3. Tisk štítků
- štítky lze tisknout nad zásilkami které mají minimálně první potvrzení
4. Zařazení zásilek do Svozů a odeslání dat přepravci, případně objednání svozu
Podpora doplňkových služeb
Služby jednotlivých přepravních společností platné pro konkrétní zásilky lze ukládat do XML pole v hlavičce zásilek. A to pomocí speciálních skriptů nebo uživatelsky pomocí kláves Ctrl+F7 nad 1. stranou zásilky ve stavu Změna.
Přehled služeb zásilky lze uživatelsky zobrazit na formuláři vyvolaném klávesami Ctrl+F7 na stranou 0 nebo stranou 1 v Prohlížení.
Podpora pro služby v prodeji není – to znamená zakázka (např. z eshopu) nemá v sobě informaci o službách, které se k ní vztahují. Služby lze standardem doplňovat až po vzniku zásilky.
V současných verzích jsou ve standardu podporovány služby pro Geis parcel, Geis cargo, In Time.
Řešení pro službu COD - Dobírka je univerzální pro všechny přepravní společnosti. Tato služba je řešena volbou Dobírka v hlavičce zásilky – přednastaví se automaticky na základě volby Dobírka v záznamu Způsobu platby.
Implementace DPD (přes API)
Smlouva – dohoda - s přepravcem
- dostaneme přiděleno přihlašovací jméno a heslo do aplikace DPD
- pokud dostaneme přiděleno i číslování, tak je jen pro informaci, dále s ním nepracujeme
Nastavení dat v K2
- Založení záznamů v základních číselnících
- Pro přepravce založit kartu Dodavatele/Odběratele a Partnera
- Založit Pobočku s adresou naší firmy k partnerovi představujícího naši vlastní firmu
- Založit Způsoby plateb
- Založit Způsob dopravy pro DPD
- Konfigurace zásilek - nastavit konfiguraci pro daného dopravce
- Strana 1
- Dopravce: Přiřadit z knihy Partneři záznam partnera DPD
- Číslo zákazníka u dopravce: nevyplňujeme, nastavuje se v konfiguračním skriptu, viz dále
- Kód zákazníka: nevyplňujeme
- Depo: nevyplňujeme, nastavuje se v konfiguračním skriptu, viz dále
- Strana 2 - Služby
- Ke způsobu dopravy (způsobům dopravy) pro DPD přidělíme číslování "DPDApi" (systémový záznam)
- Strana 3 – Druhy zásilek
- Pro správný a úplný tisk informací o službách zásilky na štítku je nutné v konfiguraci dopravce DPD na záložce Druhy zásilek navést ty služby DPD, které budeme chtít využívat. A to tak, jak je uvedeno v seznamu níže (texty a popisy zde uvedené se využívají následně na štítku). (Poznámka: pro konkrétní zásilku pak službu vybereme do pole Druh na první straně zásilky.)
Zkratka |
Název |
Popis |
101 |
D |
|
109 |
D-COD |
Dobirka / C.O.D. |
113 |
D–SWAP |
Výměna / swap |
155 |
PM2 |
DPD 18:00 / DPD GUARANTEE |
161 |
PM2-COD |
DPD 18:00 dobirka / DPD GUARANTEE C.O.D. |
164 |
PM2–SWAP |
DPD 18:00 výměna / swap |
179 |
AM1 |
DPD 10:00 |
191 |
AM1-COD |
DPD 10:00 dobirka / C.O.D. |
197 |
AM1–SWAP |
DPD 10:00 výměna / swap |
225 |
AM2 |
DPD 12:00 |
237 |
AM2-COD |
DPD 12:00 dobirka / C.O.D. |
243 |
AM2–SWAP |
DPD 12:00 výměna / swap |
302 |
IE2 |
DPD EXPRESS |
327 |
D-B2C |
PRIVATE ADDRESS / B2C |
329 |
D-B2C-COD |
PRIVATE ADDRESS / B2C - C.O.D. |
337 |
D–B2C–PSD |
DPD PARCEL SHOP |
341 |
D–B2C–COD–PSD |
DPD PARCEL SHOP dobírka / COD |
365 |
D–TYRE |
PNEU |
367 |
D–TYRE–COD |
PNEU dobírka / COD |
827 |
D–SWAP–B2C |
PRIVATE ADDRESS / B2C výměna / swap |
835 |
D–SWAP–COD–B2C |
PRIVATE ADDRESS dobírka výměna / swap COD |
839 |
D-EVE |
VECERNI DORUCENI 17:00-20:00 |
841 |
D-COD-EVE |
VECERNI DORUCENI 17:00-20:00 DOBIRKA |
Pozn.: Při použití služeb 337 a 341 (DPD Parcel Shop) lze na zásilce vyplnit odběrné místo (pole Odběrné místo), které se následně předá jako adresa příjemce.
- Strana 4 - Číselník
- Nenastavujeme
- Služby zásilky - založíme jeden nebo více záznamů pro číslování balíků. A to podle toho, jak přepravce rozlišuje (přidělí) číslovací intervaly. Základním principem pro očíslování balíků je, že služba zásilek se hledá na základě shody polí Stát - Způsob dopravy - Způsob platby. V případech, že číslovací interval není přidělen pro konkrétní stát nebo způsob dopravy nebo způsob platby, pak lze zadání služby zásilky nastavit tak, aby se příslušný prvek nebral při hledání vhodné služby pro číslování zásilek v potaz. A to tak, že:
- pole Stát ponecháme prázdné;
- do pole Způsob dopravy vyplníme "-" (pomlčku);
- do pole Způsob platby vyplníme "-" (pomlčku).
Pole Typ nastavíme pro společnost DPD na "Balík". Rozsah číslování (pole Od - Do) nastavíme libovolně, avšak rozsah musí být dostatečný pro počet vystavených zásilek a balíků. Tento rozsah číslování je použit pouze pro interní číslování v rámci K2. Hlavní kód balíků se generuje serverem společnosti DPD.
- Přiřazení služby zásilky ke Knize zásilkových služeb - pokud ještě nemáme založeny knihy dokladů, je nutné založit knihu (knihy) pro zásilky. Zásilky se evidují Knihách zásilkových služeb. Do knihy zásilek je nutné vložit záznam z knihy Pobočky, který reprezentuje naši vlastní firmu (respektive místo s adresou, odkud se budou zasílat zásilky z této knihy). Adresa z této pobočky se pak doplňuje jako adresa odesílatele do zásilek a na štítek. Na záložce Definice služeb přiřadíme z knihy Služby zásilky ty záznamy číslování, které mohou být v dané knize použity.
- Doplňkové nastavení komunikace s přepravcem a chování zásilek - pomocí skriptu Nastavení parametrů pro komunikaci s DPD (ParcelDPDGeoApiParams.pas, zařazeno ve stromovém menu pod Logistika / Zásilkové služby / Nastavení a konfigurace) nastavíme parametry pro komunikaci se serverem společnosti DPD a vlastnosti zásilkové komunikace.
- Povinná nastavení:
- Login pro přístup do aplikace DPD
- Heslo pro přístup do aplikace DPD
- Číslo zákazníka u dopravce (vygeneruje se na základě loginu)
- Svozové depo (Do pole je potřeba zapsat identifikační číslo svozového depa dle smlouvy s přepravcem. Nabídku svozových dep si můžeme zobrazit pomocí tlačítka Svozové depo - a do pole přepsat vybranou hodnotu ze sloupce "Customer AddressId".)
- Způsoby plateb pro dobírku v hotovosti
- Způsoby plateb pro dobírku platební kartou
- Další nastavení:
- Tisk K2 štítku: nepřejeme-li si tisknout štítek automaticky zaslaný přes API metodu při prvním potvrzení zásilky, aktivujeme tuto volbu. Štítek pak tiskne uživatel samostatně pomocí připravené tiskové sestavy.
- Sekce Tisk štítků: platí pro nastavení zobrazení nebo tisku štítku zaslaného přes DPD API (pole jsou dostupná při vypnuté volbě Tisk K2 štítku):
- štítek si přejeme zobrazit ve výchozím PDF prohlížeči: pole Příkazový řádek pro spuštění tisku a pole Parametry příkazového řádku pro tisk ponecháme prázdné;
- štítek si přejeme zobrazit v definovaném PDF prohlížeči: do pole Příkazový řádek pro spuštění tisku vložíme odkaz na spustitelný soubor PDF programu, v němž se mají zobrazit štítky (např.: C:\Program Files\Tracker Software\PDF Viewer\PDFXCview.exe) a do pole Parametry příkazového řádku pro tisk vložíme znaky "%s";
- štítek si přejeme tisknout: do pole Příkazový řádek pro spuštění tisku vložíme odkaz na spustitelný soubor PDF programu, pomocí něhož se mají štítky načíst (např.: C:\Program Files\Tracker Software\PDF Viewer\PDFXCview.exe) a do pole Parametry příkazového řádku pro tisk vložíme příkaz pro odeslání tisku štítku z daného PDF programu na tiskárnu. Tento příkaz se liší podle PDF prohlížeče. (Příklad zadání pro PDF Viewer: /printto :\\ANUP.k2.int\M452nw_5p: "%s"; příklad pro Acrobat Reader: /t "%s" :\\ANUP.k2.int\M452nw_5p:). V názvu tiskárny lze použít také zástupné znaky, např: /printto :\\ANUP.k2.int\M452*: "%s".
Verifikační proces a tvorba zásilek
Pokud máme provedeno veškeré nastavení, můžeme začít vytvářet data (zásilky). Většina přepravců před spuštěním ostrého provozu (komunikace) vyžaduje verifikační proces, kdy by měla být zaslána data a štítky pro všechny kombinace, které mohou nastat (produkty, služby, jednobalíkové a vícebalíkové zásilky, všechny způsoby plateb, apod.).
- Tvorba zásilek
- Skriptem Vytvoření zásilek (ParcelCreate.pas) nad zakázkou
- vytvoří zásilku a balíky + dodací listy
- Klávesami Ctrl+B nad dodacími listy
- vytvoří zásilku a balík
- Klávesami Shift+B nad dodacími listy
- vytvoří volný balík (bez zásilky)
- Potvrzení zásilek - přidělení identifikačního kódu DPD zásilce proběhne při prvním potvrzení zásilky - K2 v tento moment vygeneruje xml soubor s informacemi o zásilce a tento zašle na server přepravce. Server vygeneruje příslušný kód a vrátí jej programu K2. V tento moment je zásilka uložena na serveru společnosti DPD a je připravena k dalšímu zpracování ze strany přepravce. (Pozor: pokud používáme tisk K2 štítků, pak jsou sice zásilky na straně DPD uloženy, ale nejsou zaregistrovány jako platné pro vyzvednutí! Viz dále problematika svozů.) Při zrušení prvního potvrzení zásilky je zásilka ze serveru DPD automaticky smazána, kódy balíků na dokladech v K2 jsou také smazány. Po znovupotvrzení dokladu dojde k vygenerování nových kódů balíků (a je potřeba vytisknout nové štítky).
- Tisk štítků - tiskneme-li štítky ve vlastní režii K2 (volba Tisk K2 štítku v nastavení skriptu Nastavení parametrů pro komunikaci s DPD), pak pro tisk štítků využíváme sestavu Štítek DPD Api (ParcelDPDLabelApi.am). V opačném případě se štítek zobrazí či vytiskne automaticky po prvním potvrzení zásilky, a dodatečně jej lze nechat zobrazit / vytisknout pomocí skriptu DPD - Štítky (ParcelDPDGeoApiPrintLabels.pas). Poznámka: Při tisku štítku dochází ke kontrole aktuálnosti a případnému stažení nového souboru se směrovacími kódy. Soubor se ukládá do adresáře K2\SupportFiles\Parcel\Dpd.
- Zařazení zásilek do Svozů, objednání svozu a zaregistrování štítků - objednání svozů datově není povinné, závisí na smlouvě s přepravcem - svoz balíků může být dohodnut smluvně například na denní bázi.
- Pokud svozy neobjednáváme a k tisku používáme štítky přes DPD API, pak tedy není nutné ani svozy zakládat.
- Pokud svozy neobjednáváme a používáme K2 štítky, pak je nutné provést zaregistrování štítků! Proto je v tomto případě nutné svozy zakládat. Zaregistrování štítků balíků provedeme nad svozem pomocí skriptu DPD Zásilková komunikace s nastavením parametru "CommandProcessId" = 6.
- Pokud svozy objednáváme, je potřeba mít na zřeteli, že svozy nelze objednávat na aktuální den. Svoz objednáme pomocí skriptu DPD Zásilková komunikace s nastavením parametru "CommandProcessId" = 1 (výchozí hodnota). Skript lze spustit již na svozu po prvním potvrzení, po úspěšné komunikaci se serverem DPD (objednání svozu) dojde automaticky k druhému potvrzení svozu. (Pokud uživatel provede druhé potvrzení svozu ručně, může skript spustit také.). Při potvrzení svozu dochází automaticky také k zaregistrování štítků u podaných zásilek.
Implementace DPD
Smlouva – dohoda - s přepravcem
- dostaneme přiděleno číslo zákazníka u dopravce - použijeme v Konfiguraci zásilek
- dostaneme přihlašovací jméno a heslo do aplikace DPD - tyto údaje nebude potřeba dále nikam zadávat
- je potřeba si vyžádat číselné intervaly pro balíky a přihlašovací údaje na FTP
Nastavení dat v K2
- Založení záznamů v základních číselnících
- Pro přepravce založit kartu Dodavatele/Odběratele a Partnera
- Založit Pobočku s adresou naší firmy k partnerovi představujícího naši vlastní firmu
- Založit Způsoby plateb
- Založit Způsob dopravy pro DPD
- Konfigurace zásilek - nastavit konfiguraci pro daného dopravce
- Strana 1
- Dopravce: Přiřadit z knihy Partneři záznam partnera DPD
- Zkratka dopravce: zapíšeme "DPD"
- Číslo zákazníka u dopravce: vyplníme přidělené číslo
- Kód zákazníka: nevyplňujeme
- Depo: nevyplňujeme
- Strana 2 - Služby
- Ke způsobu dopravy (způsobům dopravy) pro DPD přidělíme číslování "DPD" (systémový záznam)
- Strana 3 – Druhy zásilek
- Pro správný a úplný tisk informací o službách zásilky na štítku je nutné v konfiguraci dopravce DPD na záložce Druhy zásilek navést ty služby DPD, které budeme chtít využívat. A to tak, jak je uvedeno v seznamu níže (texty a popisy zde uvedené se využívají následně na štítku). (Poznámka: pro konkrétní zásilku pak službu vybereme do pole Druh na první straně zásilky.)
Zkratka |
Název |
Popis |
101 |
D |
|
109 |
D-COD |
Dobirka / C.O.D. |
113 |
D–SWAP |
Výměna / swap |
155 |
PM2 |
DPD 18:00 / DPD GUARANTEE |
161 |
PM2-COD |
DPD 18:00 dobirka / DPD GUARANTEE C.O.D. |
164 |
PM2–SWAP |
DPD 18:00 výměna / swap |
179 |
AM1 |
DPD 10:00 |
191 |
AM1-COD |
DPD 10:00 dobirka / C.O.D. |
197 |
AM1–SWAP |
DPD 10:00 výměna / swap |
225 |
AM2 |
DPD 12:00 |
237 |
AM2-COD |
DPD 12:00 dobirka / C.O.D. |
243 |
AM2–SWAP |
DPD 12:00 výměna / swap |
302 |
IE2 |
DPD EXPRESS |
327 |
D-B2C |
PRIVATE ADDRESS / B2C |
329 |
D-B2C-COD |
PRIVATE ADDRESS / B2C - C.O.D. |
337 |
D–B2C–PSD |
DPD PARCEL SHOP |
341 |
D–B2C–COD–PSD |
DPD PARCEL SHOP dobírka / COD |
365 |
D–TYRE |
PNEU |
367 |
D–TYRE–COD |
PNEU dobírka / COD |
827 |
D–SWAP–B2C |
PRIVATE ADDRESS / B2C výměna / swap |
835 |
D–SWAP–COD–B2C |
PRIVATE ADDRESS dobírka výměna / swap COD |
839 |
D-EVE |
VECERNI DORUCENI 17:00-20:00 |
841 |
D-COD-EVE |
VECERNI DORUCENI 17:00-20:00 DOBIRKA |
- Strana 4 - Číselník
- je potřeba vložit odkazy na následující soubory a upravit odkaz na ně jak je uvedeno zde (tzn. zkrátit cestu odkazu):
- Typ číselníku = Státy, Odkaz na soubor = SupportFiles\Parcel\DPD\COUNTRY
- Typ číselníku = Depo, Odkaz na soubor = SupportFiles\Parcel\DPD\DEPOTS
- Typ číselníku = Služby, Odkaz na soubor = SupportFiles\Parcel\DPD\SERVICE.
- Služby zásilky - založíme jeden nebo více záznamů pro číslování balíků. A to podle toho, jak přepravce rozlišuje (přidělí) číslovací intervaly. Základním principem pro očíslování balíků je, že služba zásilek se hledá na základě shody polí Stát - Způsob dopravy - Způsob platby. V případech, že číslovací interval není přidělen pro konkrétní stát nebo způsob dopravy nebo způsob platby, pak lze zadání služby zásilky nastavit tak, aby se příslušný prvek nebral při hledání vhodné služby pro číslování zásilek v potaz. A to tak, že:
- pole Stát ponecháme prázdné;
- do pole Způsob dopravy vyplníme "-" (pomlčku);
- do pole Způsob platby vyplníme "-" (pomlčku).
Pole Typ nastavíme pro společnost DPD na "Balík". Do pole Prefix zadáme první čtyři čísla z přiděleného číslovacího intervalu - tyto představují přidělené svozové depo. Přidělený interval bez těchto prvních čtyř číslic pak zadáme do polí Od - Do.
- Přiřazení služby zásilky ke Knize zásilkových služeb - pokud ještě nemáme založeny knihy dokladů, je nutné založit knihu (knihy) pro zásilky. Zásilky se evidují Knihách zásilkových služeb. Do knihy zásilek je nutné vložit záznam z knihy Pobočky, který reprezentuje naši vlastní firmu (respektive místo s adresou, odkud se budou zasílat zásilky z této knihy). Adresa z této pobočky se pak doplňuje jako adresa odesílatele do zásilek a na štítek. Na záložce Definice služeb přiřadíme z knihy Služby zásilky ty záznamy číslování, které mohou být v dané knize použity.
- Nastavení komunikace s přepravcem a nastavení chování zásilek - ačkoliv nebude probíhat komunikace s DPD pomocí API, je potřeba pomocí skriptu Nastavení parametrů pro komunikaci s DPD (ParcelDPDGeoApiParams.pas, zařazeno ve stromovém menu pod Logistika / Zásilkové služby / Nastavení a konfigurace) založit záznam a v něm aktivovat volbu Tisk K2 štítku.
Verifikační proces a tvorba zásilek
Pokud máme provedeno veškeré nastavení, můžeme začít vytvářet data (zásilky). Většina přepravců před spuštěním ostrého provozu (komunikace) vyžaduje verifikační proces, kdy by měla být zaslána data a štítky pro všechny kombinace, které mohou nastat (produkty, služby, jednobalíkové a vícebalíkové zásilky, všechny způsoby plateb, apod.).
- Tvorba zásilek
- Skriptem Vytvoření zásilek (ParcelCreate.pas) nad zakázkou
- vytvoří zásilku a balíky + dodací listy
- Klávesami Ctrl+B nad dodacími listy
- vytvoří zásilku a balík
- Klávesami Shift+B nad dodacími listy
- vytvoří volný balík (bez zásilky)
- Potvrzení zásilek - přidělení identifikačního kódu DPD balíkům proběhne při prvním potvrzení zásilky. Generování kódů je v režii programu K2, neprobíhá komunikace s DPD serverem.
- Tisk štítků - pro tisk štítků využíváme sestavu Štítek DPD (ParcelDPDLabel.am). Poznámka: Při tisku štítku dochází ke kontrole aktuálnosti a případnému stažení nového souboru se směrovacími kódy. Název souboru je ROUTING_CZ_CZ_datum. Při aktualizaci souboru ROUTING se stahují také aktuální soubory COUNTRY a DEPOTS. Soubory se ukládají do adresáře K2\SupportFiles\Parcel\Dpd.
- Zařazení zásilek do Svozů a odeslání dat přepravci - datový soubor vytvoříme a přes FTP odešleme nad svozem pomocí skriptu Exportní soubor DPD (ParcelDPDExport.pas). Parametry skriptu jsou popsány v dokumentu Katalog skriptů.
Implementace Balíkobot
Proč jsme se rozhodli funkcionalitu řešit?
Díky implementaci služby Balíkobot získá zákazník možnost zasílat své zásilky přes veškeré dopravce, které tato služba podporuje (aktuálně je to 18 dopravců a celkem více než 150 jejich služeb). Výhodou tohoto řešení je to, že komunikace probíhá pouze s touto službou jednotně pro všechna rozhraní. Nicméně smlouvy s dopravci jsou stále na úrovni zákazník - dopravce a je tedy možno uplatňovat sjednané podmínky.
Jak to bude fungovat?
Zákazník musí mít zřízen účet u služby Balíkobot. V klientské zóně si následně zaregistruje všechny dopravce, které chce používat a případně provede nastavení dalších potřebných údajů. V K2 následně existuje nová přepravní služba typu Balíkobot, která komunikuje s touto službou a stará se o zaregistrování zásilky a stahování štítků. K2 komunikuje se službou Balíkobot pomocí jednotného API rozhraní a autentizuje se přiděleným API klíčem. Pro identifikaci, zda daná zakázka má být odbavena tímto řešením poslouží údaje Způsob dopravy a Způsob odběru. Při potvrzení dané zásilky dojde ke komunikaci s API Balíkobot. Skript z K2 odesílá interní číslo zásilky a API vrací po úspěšném zaregistrování zásilky službou své interní číslo, označení zásilky dopravce (například pro Track & Trace) a odkaz se štítkem.
Obecné kroky implementace služby Balíkobot v K2
- Nastavit komunikaci s Balíkobotem pomocí skriptu Nastavení parametrů pro komunikaci s Balikobot.
- Pro přepravce založit kartu Dodavatele/Odběratele a Partnera (pro uživatelskou identifikaci zásilek).
- Vytvořit Pobočku s naší adresou k partnerovi reprezentujícího naši vlastní firmu (kvůli adresy odesílatele na štítky).
- Založit Způsoby plateb.
- Založit Způsoby dopravy identifikující přepravce (například tedy "Balíkobot ČP", "Balíkobot PPL" apod.; zkratka není ničím vázána, protože provázání se službou Balíkobot a dopravcem je v Konfiguraci zásilkových služeb).
- Založit Způsoby odběru identifikující služby (produkty) přepravce. Do pole Kód služby je nutné zadat identifikátor dané služby; službu dosadíme výběrem z nabídky pro zvoleného přepravce (tlačítkem
v poli). Pole Popis na kartě Způsobu odběru není potřeba ručně vypisovat, protože je-li prázdné, doplní se do něj automaticky s výběrem služby její oficiální popis. Pozn.: Jsou-li pro zvoleného přepravce v programu K2 kromě standardních zásilek podporovány také zpětné zásilky (B2A), pak se po výběru přepravce zobrazí nabídka s výběrem typu zásilek (klasické / zpětné). Teprve následně uživatel vybírá požadovanou službu (produkt). - v Konfiguraci zásilek založit pro každého přepravce v rámci Balíkobotu záznam
- do pole Dopravce vybrat záznam dopravce z knihy Partnerů;
- na záložce Služby vytvořit záznam pro číslování (tj. pro Způsob dopravy identifikující daného přepravce vybrat Způsob číslování = "Balikobot" (systémový záznam)) (viz. Obrázek 2);
- na formuláři s definicí číslování vyplnit do pole Kod služby identifikátor přepravce (pomocí tlačítka Vybrat kód služby).
- Vytvořit záznamy pro číslování zásilek v knize Služby zásilky není nutné, při komunikaci přes Balíkobot číslování probíhá mimo K2. Pokud však chceme konkrétního přepravce (službu) používat pouze v konkrétní vybrané Knize zásilek, pak záznam služby založit musíme, a to dle obecných pravidel popsaných v kapitole Služby zásilky. Záznam služby poté zařadíme do příslušné Knihy zásilek.
- Založit v případě potřeby knihu (knihy) dokladů pro zásilky.
- Nastavit obecné vlastnosti chování pro zásilkovou komunikaci, nastavit tisk štítků, atd. a nastavit jednotlivé přepravce a jejich služby pomocí skriptu Balíkobot – nastavení pro dopravce (viz. Obrázek 3).
Potvrzení zásilek a tisk štítků
- prvním potvrzením dochází k odeslání požadavků (balíků) do systému Balíkobotu (nikoliv však ke konkrétnímu přepravci) a očíslování zásilek (ze strany Balíkobotu)
- automaticky se pro zásilku zobrazí štítky
- možnost nastavit automatický tisk štítků
- údaje o odesílateli na štítku (název, adresa) jsou z konkrétní registrace klienta (API klíč)
Zařazení zásilek do Svozů a objednání svozu
- Nad Svozem po prvním potvrzení pošleme pomocí skriptu Balikobot - objednání svozu požadavek na objednání svozu. Tímto dojde k předání dat balíků příslušnému přepravci do jeho systému. Tento krok je tedy nutné provádět i v případě, že klient je s přepravcem dohodnut na pravidelném vyzvedávání balíků bez objednávek. Automaticky dojde k zobrazení Předávacího protokolu.
- Po úspěšné komunikaci dojde k druhému potvrzení svozu.
- Po objednání svozu (a tedy předání dat přepravci) již nelze svoz odpotvrdit.

Obr.2: Nastavení číslování pro Českou poštu v Konfiguraci zásilek

Obr.3: Skript pro obecné nastavení a nastavení jednotlivých dopravců
Pomocné skripty pro Balikobot
- Balíkobot - Kontrola zásilky před potvrzením: provede kontrolu správnosti a úplnosti údajů na zásilce pro daného přepravce.
- Balíkobot - Stav balíků: vrací stav balíků aktuální zásilky u přepravce.
- Balíkobot - Štítky: vrátí štítky pro danou zásilku.
- Balíkobot - Objednání svozu: odešle požadavek na objednání svozu.
- Balíkobot - Způsoby odběru - služby: vrátí seznam služeb pro přepravce aktuální zásilky.
- Balíkobot - Manipulační jednotky: vrátí seznam povolených manipulačních jednotek pro přepravce aktuální zásilky.
- Balíkobot - Seznam balíků na svozu: vrátí předávací protokol dopravce k aktuálnímu svozu; možno také znovu vytisknout štítky k balíkům na svozu.
- Balíkobot - Zápis stavů balíků: vrátí a do balíků ukládá informace o stavu balíku během jeho doručování; do hlavičky balíku je uložen poslední aktuální stav.
- Balíkobot - Získání ceny přepravy pro zásilku: slouží ke zjištění ceny přepravy pro aktuální zásilku. Lze jej spustit také ještě před prvním potvrzením zásilky, to je před odesláním dat zásilky do Balíkobotu. Službu podporují tito přepravci: Top Trans, DHL Express, TNT, FedEx.
- Balíkobot - Správce - odpotvrzení zásilky bez komunikace s Balíkobotem: servisní skript, který odpotvrdí zásilku bez komunikace s Balíkobotem. Lze využít pro odpotvrzení zásilky, která byla potvrzena, aniž by jí byl ze strany Balíkobotu vygenerován kód.
Podpůrné soubory pro Balikobot
V adresáři K2\SupportFiles\Parcel\Balikobot je pro fungování zásilkové komunikace s Balíkobotem potřeba mít vždy aktuální podpůrné soubory, které jsou součástí každé verze K2.
- BalikobotCarrier.csv - seznam podporovaných přepravců;
- BalikobotCarrierB2A.csv - seznam podporovaných přepravců pro zpětné zásilky;
- BalikobotServicesInK2.csv -- seznam typů zásilek (klasické / zpětné zásilky).
Zpětné zásilky (B2A)
- Implementace (příprava dat) je shodná s klasickými zásilkami. Pouze při definici služby (produktu) na záznamu Způsobu odběru, jsou-li pro zvoleného přepravce v programu K2 kromě standardních zásilek podporovány také zpětné zásilky (B2A), se po výběru přepravce zobrazí nejdříve nabídka s výběrem typu zásilek (klasické / zpětné), teprve následně uživatel vybírá požadovanou službu (produkt).
- Pokud je pro zpětnou zásilku základem doklad zakázka se zápornou položkou, a zásilky tvoříme pomocí skriptu Vytvoření zásilek, pak je potřeba parametricky povolit načtení záporných položek ("IgnoreNegativeItems" = Ne).
- Při prvním potvrzení zásilky je přeprava rovnou objednána u přepravce (zpětné zásilky se tedy na rozdíl od klasických zásilek neobjednávají nad dokladem Svozu) - z toho vyplývá, že zpětné zásilky není potřeba vkládat na Svoz, ale v takovém případě nepůjde provést jejich druhé potvrzení. Zpětné zásilky z tohoto důvodu nelze ani odpotvrdit.
- Pro zpětné zásilky se netisknou štítky.
- Pro zpětné zásilky nelze spustit kontrolní skript Balíkobot - Kontrola zásilky před potvrzením.
Implementace DHL (PPL Sprint)
Smlouva – dohoda - s přepravcem
- dostaneme přiděleno přihlašovací jméno a heslo do aplikace PPL
- dostaneme přiděleno číslo zákazníka
- dostaneme přiděleno číslování pro jednotlivé produkty
Nastavení dat v K2
- Založení záznamů v základních číselnících
- Pro přepravce založit kartu Dodavatele/Odběratele a Partnera
- Založit Pobočku s adresou naší firmy k partnerovi představujícího naši vlastní firmu
- Založit Způsoby plateb
- Založit Způsob dopravy pro jednotlivé produkty DHL (PPL sprint) (DHL (PPL sprint) pro každý svůj typ produktu poskytuje jiný rozsah číslování a jiný prefix; v případě DHL (PPL Sprint) se jedná o produkty "Soukromá paleta" a "Firemní paleta", přičemž není potřeba dodržet žádný předepsaný formát zkratky ani popisu záznamu). U paletové přepravy DHL (PPL Sprint) se kromě zásilek číslují také nákladové položky. Pro číslování nákladových položek je potřeba založit samostatný Způsob dopravy a to se zkratkou "PPLS Item"!
- Konfigurace zásilek - nastavit konfiguraci pro daného dopravce
- Strana 1
- Dopravce: přiřadit z knihy Partneři záznam partnera DHL
- Číslo zákazníka u dopravce: vyplníme přidělené číslo (toto vyplníme také ve skriptu pro nastavení komunikace, viz dále)
- Kód zákazníka: nevyplňujeme
- Depo: nevyplňujeme
- Strana 2 - Služby
- Ke způsobům dopravy reprezentujícím využívané produkty a ke způsobu dopravy pro číslování nákladových položek přidělíme číslování "PPL Sprint" (systémový záznam)
- Strana 3 – Druhy zásilek
- Nevyplňujeme
- Strana 4 - Číselník
- přidáme záznam, v němž bude uvedena cesta k souboru routovací tabulky. Typ číselníku nastavíme na "Trasy" a do pole Soubor zadáme odkaz na soubor "K2\SupportFiles\Parcel\PPL\PplRT.xml"). Odkaz zkrátíme pouze na: "SupportFiles\Parcel\PPL\PplRT.xml". Je-li soubor starší než 1 den, pak dochází při prvním potvrzení zásilky (tj. při generování kódů zásilky) k jeho automatické aktualizaci.
- Služby zásilky - pro každý využívaný typ produktu založíme záznam s příslušným způsobem dopravy a příslušným povoleným způsobem platby a nastavením pole Typ = "Zásilka". Do pole Prefix vyplníme prvních 5 čísel z přiděleného intervalu. Dále vytvoříme záznam pro číslování položek se způsobem dopravy "PPLS Item" a způsobem platby "-" (nespecifikovaný způsob platby) a nastavením pole Typ = "Balík". Do pole Prefix vyplníme prvních 11 znaků z přiděleného intervalu (JD + 9 čísel). Pokud následný číselný interval (10 pozic) začíná nulami, tyto nikde nezadáváme - program je doplní při vygenerování kódu sám.
- Přiřazení služby zásilky ke Knize zásilkových služeb - pokud ještě nemáme založeny knihy dokladů, je nutné založit knihu (knihy) pro zásilky. Zásilky se evidují Knihách zásilkových služeb. Do knihy zásilek je nutné vložit záznam z knihy Pobočky, který reprezentuje naši vlastní firmu (respektive místo s adresou, odkud se budou zasílat zásilky z této knihy). Adresa z této pobočky se pak doplňuje jako adresa odesílatele do zásilek a na štítek. Na záložce Definice služeb přiřadíme z knihy Služby zásilky ty záznamy číslování, které mohou být v dané knize použity.
- Doplňkové nastavení komunikace s přepravcem a chování zásilek - pomocí skriptu Nastavení parametrů pro komunikaci s PPL (MyAPI) (ParcelPPLMyApiParams.pas) nastavíme parametry pro komunikaci se serverem společnosti DHL (PPL) (uživatelské jméno, heslo, číslo zákazníka u dopravce). Dále lze pomocí volby Použít hmotnost z balíku určit jakým způsobem se napočte hmotnost pro jednotlivé položky v rámci zásilek DHL (PPL Sprint). Pomocí volby Číslování položek podle balíků určujeme, zda se přepravní položkou rozumí každá položka dodacího listu, nebo balík (dodací list) jako celek. Bližší popis v dokumentu Katalog skriptů.
Verifikační proces a tvorba zásilek
Pokud máme provedeno veškeré nastavení, můžeme začít vytvářet data (zásilky). Většina přepravců před spuštěním ostrého provozu (komunikace) vyžaduje verifikační proces, kdy by měla být zaslána data a štítky pro všechny kombinace, které mohou nastat (produkty, služby, jednobalíkové a vícebalíkové zásilky, všechny způsoby plateb, apod.).
- Tvorba zásilek
- Skriptem Vytvoření zásilek (ParcelCreate.pas) nad zakázkou
- vytvoří zásilku a balíky + dodací listy
- Klávesami Ctrl+B nad dodacími listy
- vytvoří zásilku a balík
- Klávesami Shift+B nad dodacími listy
- vytvoří volný balík (bez zásilky)
- Potvrzení zásilek - přidělení identifikačního kódu proběhne při prvním potvrzení zásilky - číslování probíhá na straně programu K2. Přehled vygenerovaných kódů zásilek:
- Kód balíku 1: Pořadové číslo z přiděleného intervalu pro první položku balíku, bez prefixu. (Při nastavení číslování podle balíků pak číslo balíku).
- Kód balíku 2: Pořadové číslo z přiděleného intervalu pro první položku balíku, bez prefixu. (Při nastavení číslování podle balíků pak číslo balíku).
- Kód balíku 3: Prefix ze záznamu služby pro číslování položek.
- Kód balíku 4: Pořadové číslo z přiděleného intervalu pro poslední položku balíku, bez prefixu. (Při nastavení číslování podle balíků pak číslo balíku).
- Kód zásilky 1: Interní číslo zásilky.
- Kód zásilky 2: Skutečný kód zásilky, tedy aktuální číslo z přiděleného intervalu pro číslování zásilek, včetně prefixu.
- Kód zásilky 3 a 4: Třídící kód a směrování zásilky (pro štítek).
- Tisk štítků - pro tisk štítků využíváme sestavu Štítek PPL Sprint (ParcellPPLSprintLabel.am).
- Zařazení zásilek do Svozů a odeslání dat přepravci - data zásilek odesíláme přepravci pomocí skriptu PPL zásilková komunikace (ParcelPPLMyApi.pas) s nastavením parametru "CommandProcessId" = 1 (výchozí hodnota). Pro tisk předávacího protokolu využíváme nad Svozy sestavu Seznam balíků na svozu PPL Sprint (ListPackagesToCollectionPPLSprint.am). Další funkce skriptu PPL zásilková komunikace jsou popsány v dokumentu Katalog skriptů.
Poznámka: Rozměry nákladové položky - Pokud je skriptem Nastavení parametrů pro komunikaci s PPL (MyAPI) aktivován parametr Číslování položek podle balíků, pak se do datové věty a na předávacím protokolu plní také pole s rozměry balíku. Hodnoty se přebírají z hlavičky balíků (pokud jsou všechny rozměry zadány), jinak pokud nejsou pak z hlavičky zásilky.
Implementace PPL Parcel
Smlouva – dohoda - s přepravcem
- dostaneme přiděleno přihlašovací jméno a heslo do aplikace PPL
- dostaneme přiděleno číslo zákazníka
- dostaneme přiděleno číslování pro jednotlivé produkty
Nastavení dat v K2
- Založení záznamů v základních číselnících
- Pro přepravce založit kartu Dodavatele/Odběratele a Partnera
- Založit Pobočku s adresou naší firmy k partnerovi představujícího naši vlastní firmu
- Založit Způsoby plateb
- Založit Způsob dopravy pro jednotlivé produkty PPL (PPL pro každý svůj typ produktu poskytuje jiný rozsah číslování a jiný prefix (který v sobě kóduje druh produktu, číslo depa, rozlišení způsobu platby na dobírku a nedobírku, a využití služby "Dokumenty zpět"). Zkratka záznamu může být libovolná (dle potřeb zákazníka). V poli Popis však musí být popsána služba tak jak vyžaduje společnost PPL (text se přebírá při tisku štítku):
- PPL Parcel CZ Business
- PPL Parcel CZ Private
Produkty exportního balíku PPL Parcel Business Europe a PPL Parcel Connect mají jednu číselnou řadu a lze pro ně založit jeden způsob dopravy s libovolným popisem (např. Exportní balík). Konkrétní produkt (Business Europe vs Connect) se aplikuje podle státu příjemce. Pokud daný stát umožňuje použít oba produkty (podle smlouvy), je ve výchozím stavu aplikován produkt PPL Parcel Business Europe. Pokud má být aplikován však produkt PPL Parcel Connect, je potřeba ve skriptu Nastavení parametrů pro komunikaci s PPL (MyApi) aktivovat volbu Použít produkt PPL Parcel Connect pro státy uvedené níže a v poli vypsat kódy těchto států. Do datové věty a na štítek se přenese informace o příslušném produktu automaticky.
Pokud je jakýkoliv produkt použit v kombinaci se způsobem platby "dobírka", pak je pro účely tisku štítku za uvedený název produktu automaticky přidán navíc text "dobírka".
- Konfigurace zásilek - nastavit konfiguraci pro daného dopravce
- Strana 1
- Dopravce: přiřadit z knihy Partneři záznam partnera PPL
- Číslo zákazníka u dopravce: vyplníme přidělené číslo (toto vyplníme také ve skriptu pro nastavení komunikace, viz dále)
- Kód zákazníka: nevyplňujeme
- Depo: nevyplňujeme
- Strana 2 - Služby
- Ke způsobům dopravy reprezentujícím využívané produkty přidělíme číslování "PPL" (systémový záznam)
- Strana 3 – Druhy zásilek
- Pokud budeme chtít využít služby pro večerní nebo sobotní doručení, musíme v číselníku Druh zásilky založit příslušné záznamy a poté je vložit na tuto záložku. Pro sobotní doručení záznam se zkratkou "SD", a pro večerní doručení záznam se zkratkou "ED". Požadavek na sobotní nebo večerní doručení nastavujeme následně v zásilce pomocí pole Druh. (Při tisku štítků a odeslání dat je pak takový požadavek ze zásilky vyhodnocen a pokud PSČ příjemce danou službu podporuje, je informace o ní doplněna do štítku či datového souboru.)
- Strana 4 - Číselník
- Nevyplňujeme.
- Služby zásilky - pro každý využívaný typ produktu založíme záznam s příslušným způsobem dopravy a příslušným povoleným způsobem platby a nastavením pole Typ = "Balík". Do pole Prefix vyplníme prvních 5 čísel z přiděleného intervalu. (Poznámka: Pro produkty "PPL Exportní balík" a "PPL Parcel Connect" existuje pouze jedna číslovací řada. V případě využívání obou produktů bude tedy nutné přidělený interval rozdělit mezi tyto dva produkty (záznamy služeb).)
Příklad: Využíváme typ produktu "PPL Parcel Business". Budeme používat způsob platby "převodem" a "dobírku". Od společnosti PPL dostaneme přiděleny dva intervaly (s prefixem) - jeden pro "Parcel Business nedobírku" a jeden pro "Parcel Business dobírku". Založíme si tedy způsob dopravy se zkratkou např. "PPL Business" a popisem přesně ve formátu "PPL Parcel CZ Business". V Konfiguraci zásilek na záložce 2-Služby vytvoříme záznam: způsob dopravy = PPL Business, způsob číslování = PPL. Ve Službách zásilek založíme dvě služby: první se způsobem dopravy "PPL Business" a způsobem platby "Převodem", druhou se způsobem dopravy "PPL Business" a způsobem platby "Dobírkou". Každé službě vyplníme přidělené číslování.
- Přiřazení služby zásilky ke Knize zásilkových služeb - pokud ještě nemáme založeny knihy dokladů, je nutné založit knihu (knihy) pro zásilky. Zásilky se evidují Knihách zásilkových služeb. Do knihy zásilek je nutné vložit záznam z knihy Pobočky, který reprezentuje naši vlastní firmu (respektive místo s adresou, odkud se budou zasílat zásilky z této knihy). Adresa z této pobočky se pak doplňuje jako adresa odesílatele do zásilek a na štítek. Na záložce Definice služeb přiřadíme z knihy Služby zásilky ty záznamy číslování, které mohou být v dané knize použity.
- Doplňkové nastavení komunikace s přepravcem a chování zásilek - pomocí skriptu Nastavení parametrů pro komunikaci s PPL (MyAPI) (ParcelPPLMyApiParams.pas) nastavíme parametry pro komunikaci se serverem společnosti PPL (uživatelské jméno, heslo, číslo zákazníka u dopravce). Bližší popis v dokumentu Katalog skriptů.
Verifikační proces a tvorba zásilek
Pokud máme provedeno veškeré nastavení, můžeme začít vytvářet data (zásilky). Většina přepravců před spuštěním ostrého provozu (komunikace) vyžaduje verifikační proces, kdy by měla být zaslána data a štítky pro všechny kombinace, které mohou nastat (produkty, služby, jednobalíkové a vícebalíkové zásilky, všechny způsoby plateb, apod.).
- Tvorba zásilek
- Skriptem Vytvoření zásilek (ParcelCreate.pas) nad zakázkou
- vytvoří zásilku a balíky + dodací listy
- Klávesami Ctrl+B nad dodacími listy
- vytvoří zásilku a balík
- Klávesami Shift+B nad dodacími listy
- vytvoří volný balík (bez zásilky)
- Potvrzení zásilek - přidělení identifikačního kódu proběhne při prvním potvrzení zásilky - číslování probíhá na straně programu K2. Přehled vygenerovaných kódů zásilek:
- Kód balíku 1: Aktuální číslo pro balík z přiděleného intervalu, bez prefixu.
- Kód balíku 2: Aktuální číslo pro balík z přiděleného intervalu včetně prefixu (11-ti místné číslo).
- Kód balíku 3: Aktuální číslo pro balík z přiděleného intervalu včetně prefixu + kontrolní číslice (12-ti místné číslo).
- Kód zásilky 2: Kód 2 z prvního balíku zásilky.
- Tisk štítků - pro tisk štítků využíváme sestavu Štítek PPL (ParcelPPLLabelMyApi.am) nebo Štítek PPL, A4, š (ParcelPPLLabelMyApiA4.am).
- Zařazení zásilek do Svozů a odeslání dat přepravci - data zásilek odesíláme přepravci pomocí skriptu PPL zásilková komunikace (ParcelPPLMyApi.pas) s nastavením parametru "CommandProcessId" = 1 (výchozí hodnota). Pro tisk předávacího protokolu využíváme nad Svozy sestavu Seznam balíků na svozu PPL (ListPackagesToCollectionPPL.am). Další funkce skriptu PPL zásilková komunikace jsou popsány v dokumentu Katalog skriptů. Pomocí skriptu PPL - Objednání svozu zásilek (PPLCreatePickupOrder.pas) lze poslat přepravci objednávku na vyzvednutí zásilek.
Implementace Geis Cargo
Smlouva – dohoda - s přepravcem
- dostaneme přiděleno až 8-místné číslo zákazníka (také uváděno jako "číslo svozové adresy")
- dostaneme přidělen rozsah číslování zásilek
Nastavení dat v K2
- Založení záznamů v základních číselnících
- Pro přepravce založit kartu Dodavatele/Odběratele a Partnera. Kartě partnera je nutné přidat komentář (s libovolným typem - na typ se je nutné poté odkázat v sestavě Seznam balíků na svozu Geis) s textem:
- Přepravy se uskutečňují dle Všeobecných obchodních podmínek, aktuální stav GEIS CZ,spol. s r.o., IČO: 44567359. Společnost je zapsána v obchodním rejstříku vedeném Krajským soudem v Plzni, oddíl C, číslo vložky 14475.
- Založit Pobočku s adresou naší firmy k partnerovi představujícího naši vlastní firmu
- Založit Způsoby plateb (pro komunikaci s Geis Cargo není potřeba způsoby plateb rozlišovat, číslování zásilek je jednotné; způsoby platby budou využity pouze pro běžné obchodní rozlišení - dobírka, převodem, apod.)
- Založit Způsob dopravy (např. Geis cargo)
- Konfigurace zásilek - nastavit konfiguraci pro daného dopravce
- Strana 1
- Dopravce: přiřadit z knihy Partneři záznam partnera Geis Cargo
- Číslo zákazníka u dopravce: nevyplňujeme
- Kód zákazníka: vyplníme přiděleným až 8-místným číslem zákazníka (číslem svozové adresy)
- Depo: nevyplňujeme
- Strana 2 - Služby
- Ke způsobu dopravy (způsobům dopravy) pro Geis Cargo přidělíme číslování "Geis cargo" (systémový záznam)
- Strana 3 – Druhy zásilek
- Nevyplňujeme
- Strana 4 - Číselník
- Nevyplňujeme
- Služby zásilky - založíme jeden nebo více záznamů pro číslování zásilek. A to podle toho, jak přepravce rozlišuje (přidělí) číslovací intervaly. U Geis Cargo by nemělo být číslování nijak rozděleno, mělo by tedy stačit založit jediný záznam. Základním principem pro očíslování balíků je, že služba zásilek se hledá na základě shody polí Stát - Způsob dopravy - Způsob platby. V případech, že číslovací interval není přidělen pro konkrétní stát nebo způsob platby, pak lze zadání služby zásilky nastavit tak, aby se příslušný prvek nebral při hledání vhodné služby pro číslování zásilek v potaz. Pro Geis Cargo by mělo stačit tedy toto nastavení:
- pole Stát ponecháme prázdné;
- pole Způsob dopravy vyplníme námi založeným způsobem dopravy (např. Geis Cargo)
- do pole Způsob platby vyplníme "-" (pomlčku).
Pole Typ nastavíme pro společnost Geis Cargo na "Zásilka". Rozsah číslování (pole Od - Do) nastavíme dle přiděleného rozsahu.
- Přiřazení služby zásilky ke Knize zásilkových služeb - pokud ještě nemáme založeny knihy dokladů, je nutné založit knihu (knihy) pro zásilky. Zásilky se evidují Knihách zásilkových služeb. Do knihy zásilek je nutné vložit záznam z knihy Pobočky, který reprezentuje naši vlastní firmu (respektive místo s adresou, odkud se budou zasílat zásilky z této knihy). Adresa z této pobočky se pak doplňuje jako adresa odesílatele do zásilek a na štítek. Na záložce Definice služeb přiřadíme z knihy Služby zásilky ty záznamy číslování, které mohou být v dané knize použity.
- Doplňkové nastavení komunikace s přepravcem a chování zásilek - pomocí skriptu Nastavení parametrů pro komunikaci s Geis (ParcelGeisParams.pas) nastavíme doplňkové parametry pro řízení zásilek. Bližší popis v dokumentu Katalog skriptů.
Verifikační proces a tvorba zásilek
Pokud máme provedeno veškeré nastavení, můžeme začít vytvářet data (zásilky). Většina přepravců před spuštěním ostrého provozu (komunikace) vyžaduje verifikační proces, kdy by měla být zaslána data a štítky pro všechny kombinace, které mohou nastat (produkty, služby, jednobalíkové a vícebalíkové zásilky, všechny způsoby plateb, apod.).
- Tvorba zásilek
- Skriptem Vytvoření zásilek (ParcelCreate.pas) nad zakázkou
- vytvoří zásilku a balíky + dodací listy
- Klávesami Ctrl+B nad dodacími listy
- vytvoří zásilku a balík
- Klávesami Shift+B nad dodacími listy
- vytvoří volný balík (bez zásilky)
- Potvrzení zásilek - přidělení identifikačního kódu proběhne při prvním potvrzení zásilky - číslování probíhá na straně programu K2. Přehled vygenerovaných kódů zásilek:
- Kód zásilky 1: Aktuální číslo z přiděleného intervalu, bez prefixu.
- Kód zásilky 2: Aktuální číslo z přiděleného intervalu včetně prefixu.
- Kód zásilky 3: Aktuální číslo z přiděleného intervalu včetně prefixu.
- Kód zásilky 4: Nevyužívá se.
- Tisk štítků - pro tisk štítků využíváme sestavu Štítek Geis Cargo š (ParcelGeisCargoLabelW.am).
- Číslování štítků - po položkách prodeje: pro každou zásilku je spotřebováno jedno číslo z přiděleného číslovacího intervalu. Ve výchozím nastavení se tisknou štítky podle počtu položek na dodacím listu (každá položka je přepravovaný kus). Kompletní číslo zásilky (na štítku) Geis Cargo je pak složeno z čísla zásilky (13 míst), pořadového čísla položky (2 místa) a kontrolní číslice (1 místo).
- Číslování štítků - po balících (dodacích listech): pro každou zásilku je spotřebováno jedno číslo z přiděleného číslovacího intervalu. Pomocí skriptu Nastavení parametrů pro komunikaci s Geis a aktivací volby Cargo podle balíků (1 balík = 1 štítek) zajistíme tisk štítků po balících. Toto využíváme v případě, že více položek prodeje tvoří jednu přepravní položku (musí být na jednom dodacím listu). Kompletní číslo zásilky (na štítku) Geis Cargo je pak složeno z čísla zásilky (13 míst), pořadového čísla balíku (2 místa) a kontrolní číslice (1 místo).
- Zařazení zásilek do Svozů a vytvoření souboru dat pro přepravce: k vytvoření textového souboru pro podání zásilek u společnosti Geis využijeme nad svozem skript Exportní soubor Geis typ EDI (ParcelGeisExportEdi.pas). Pro tisk předávacího protokolu využíváme nad Svozy sestavu Seznam balíků na svozu Geis (ListPackagesToCollectionGeis.am).
Poznámka: Soubory směrovacích tabulek jsou automaticky aktualizovány při tisku štítků, tisku předávacího protokolu a spuštění skriptu na tvorbu datového souboru. Fyzicky jsou uloženy v adresáři K2\SupportFiles\Parcel\Geis.
Implementace Česká pošta (přes API)
Obecné kroky implementace
- Založit knihu (knihy) dokladů pro zásilky.
- Nastavit komunikaci s Českou poštou pomocí skriptu Česká pošta - Nastavení parametrů pro komunikaci pro požadované knihy zásilkových služeb. Nutno vyplnit povinná pole zajišťující komunikaci (URL pro komunikaci, API klíč, Tajný klíč, Technologické číslo podavatele, PSČ podací pošty, ID CČK zákazníka). Následně tlačítkem Vytvořit podací místo zaregistrovat svou firmu (podací místo) u České pošty. Je povinné vyplnit adresu odesílatele a také adresu adresáta dobírkové částky. Pozor: Jakmile je podací místo vytvořeno tak jej nelze následně editovat, např. doplnit další údaje. Lze vytvořit pouze nové podací místo. Proto doporučujeme formulář řádně vyplnit všemi údaji. Tlačítkem OK formulář uzavřeme a podací místo zaregistrujeme. Číslo podacího místa se doplní automaticky do pole Číslo podacího místa v hlavním formuláři. Poznámka: Seznam dalších námi zaregistrovaných podacích míst lze vyvolat tlačítkem Zobrazit seznam podacích míst. Neplatná nebo nepoužívaná podací místa lze zrušit pomocí skriptu Česká pošta - Zrušit vybrané podací místo.
- Pro přepravce založit kartu Dodavatele/Odběratele a Partnera (pro uživatelskou identifikaci zásilek).
- Vytvořit Pobočku s naší adresou k partnerovi reprezentujícího naši vlastní firmu - použije se do knih zásilkových služeb.
- Založit Způsoby plateb.
- Založit Způsob(y) dopravy identifikující zásilky s Českou poštou (zkratka není ničím vázána, protože provázání s číslováním pro Českou poštu API a dopravcem je v Konfiguraci zásilek).
- V Konfiguraci zásilek založit pro přepravce záznam
- do pole Dopravce vybrat záznam dopravce z knihy Partnerů; další pole není potřeba vyplňovat;
- vytvořit záznam pro číslování (tj. pro způsob dopravy identifikující daného přepravce vybrat Způsob číslování = "CP API" (systémový záznam));
- navést Druhy zásilek (DR, NA, atd) - toto provedeme v případě, že budeme použitý produkt (službu) deklarovat v každé zásilce pomocí standardního pole Druh. Další možností je mít druh zásilky (Zkratku) přednastaven ve formuláři nastavení pro Českou poštu v poli Typ zásilky (Prefix) (toto se hodí pro případ, že používáme jeden druh v jedné Knize zásilek) nebo zkratku druhu plnit např. speciální funkcí do speciálního zákaznického pole - tomto případě se pak ve formuláři nastavení odkazujeme pomocí programového názvu pole na dané pole zásilky.
- Vytvořit záznamy pro číslování zásilek v knize Služby zásilky není nutné, při komunikaci s Českou poštou přes API probíhá číslování mimo K2. V případě, že budeme dělit zásilky České pošty do více knih zásilkových služeb (např. podle státu, podle způsobu dopravy), pak záznamy v knize Služby zásilky založíme, a tyto následně přiřadíme do příslušných knih zásilkových služeb.
Potvrzení zásilek a tisk štítků
- prvním potvrzením dochází k odeslání požadavků (balíků) do systému České pošty a k očíslování zásilek;
- automaticky se pro zásilku zobrazí štítky (popřípadě nezobrazí podle nastavení);
- možnost nastavit automatický tisk štítků;
- potvrzenou zásilku (s přidělenými kódy balíků) lze odpotvrdit - přidělené kódy balíků se smažou, při následném znovupotvrzení se vytvoří kódy nové (a může být tedy nutné přelepit štítky na fyzických balících). Informace o smazání již přidělených kódů do systému ČP neodchází, ČP přidělené ale fyzicky nepoužité kódy balíků po určité době uvolní k novému použití.
Zařazení zásilek do Svozů a objednání svozu
- U komunikace s Českou poštou přes API není nutné zařazovat zásilky do Svozů, protože zde nedochází k objednávání svozů.
- Zásilky lze do svozů zařazovat pouze z procesních důvodů, kvůli vlastní evidenci a případně kvůli možnosti druhého potvrzení zásilky.
Pomocné skripty pro Českou poštu API
- Česká pošta - Nastavení parametrů pro komunikaci: základní nastavení komunikace a služeb s API České pošty
- Česká pošta - Zrušit vybrané podací místo: vymaže údaje o zadaném podacím místě.
- Česká pošta - Štítky: vytiskne dodatečně štítky pro aktuální zásilku nebo zásilky označené hvězdičkami.
- Česká pošta - Vytvořit a uložit informace k podacímu místu: skript je volán tlačítkem Vytvořit podací místo ve formuláři skriptu Česká pošta - Nastavení parametrů pro komunikaci.
- Česká pošta - Seznam podacích míst, adres, bankovních spojení a kontaktů: skript je volán tlačítkem Zobrazit seznam podacích míst ve formuláři skriptu Česká pošta - Nastavení parametrů pro komunikaci.
Pobočky
Kniha Pobočky slouží pro evidování vlastních poboček nebo také k evidování odběrných míst přepravců zásilkových služeb. Každý záznam pobočky musí být přiřazen k vybranému Partnerovi.

Obr.: Pobočky - Seznam
Základní údaje

Obr. Pobočky - Základní údaje
Popis polí:
Partner |
Partner kterému pobočka (odběrné místo) patří |
Sklad |
Sklad pobočky |
Zkratka |
Unikátní zkratka pobočky |
Název, Popis, Dlouhý popis |
Doplňující identifikace záznamu |
Adresa |
Adresa pobočky |
Region |
Region pobočky |
Kontaktní osoba |
Kontaktní osoba pobočky |
Heureka ID |
|
Datum importu |
Datum importu záznamu do programu K2 |
Kontaktní informace |
Možnost definovat až čtyři záznamy kontaktních údajů |
Otevírací doba
Na této záložce lze nadefinovat otevírací dobu pobočky / odběrného místa. Vždy zadáváme den v týdnu a čas od / do. Záznamy lze vkládat a editovat pouze pomocí řádkové editace.